老年|老年高血压患者如何选药——两张表格全看懂
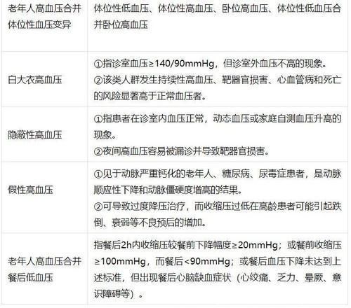
老年人高血压与非老年人不同,如:收缩压增高、脉压增大;血压波动大;易发生体位性低血压;常见血压昼夜节律异常;常与多种疾病并存,如冠心病、心力衰竭、脑血管疾病(特别是脑卒中)、肾功能不全、外周血管病、血脂异常、糖尿病、老年痴呆等;难治性高血压的比率高;白大衣高血压增多;隐蔽性高血压增多;假性高血压增多等。
老年高血压特点及表现

文章插图

文章插图
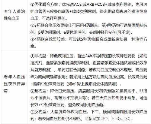
老年人血压异常药物选择

文章插图

文章插图
【 老年|老年高血压患者如何选药——两张表格全看懂】

文章插图
(参考文献:1老年人高血压特点与临床诊治流程[J].中华老年医学杂志,2014,33(7):689-699;2老年人异常血压波动临床诊疗中国专家共识[J].中国心血管杂志,2017,22(1):1-6;3高龄老年人血压管理中国专家共识[J].中国心血管杂志,2015,20(6):401-407;4刘梅林等.老年高血压的诊断与治疗中国专家共识(2011版)[J].)
- 脂肪肝患者|脂肪肝能不药而愈?关于脂肪肝,这4个错误认知要避免
- 中老年|抖音每天发出上亿次适度使用提醒
- 心脑血管|大荔中医医院脾胃肺病科“妙手回春”受到患者的称赞
- 救治|丨绿色通道丨多学科通力合作抢救无保护左主干前壁心梗患者
- 常崇旺|【视频回放】脑瘫患者常用外科术式及适应症
- 运动神经元患者案例分享
- 人工心脏|山东首例人工心脏植入患者出院,需每天充电
- 守护|温暖“疫”线 | 迎难而上加班加点,医大二院全力守护透析患者“生命线”
- 1月吃它赛人参!降三高,健脾胃,会吃避开老年病,不吃太亏了
- 香港|广州复大肿瘤医院案例966:香港胰腺癌患者赴广州就医重获新生
