流感|流感疫苗来了!哪些人群优先接种?接种注意事项有哪些?
寒露过后 , 气温渐渐变凉 , 一种“烦人”的传染病又双叒叕来了 , 它就是流感!
很多人都不把它当回事 , 有的人把它误以为是“大号感冒” , 硬抗……结果变成重症!那流感到底是啥?怎么预防?听说有流感疫苗——
流感疫苗应该打几针?
什么时候打流感疫苗效果最好?
哪些人群优先接种?
大人小孩的流感疫苗有什么不同吗?
……
这么多疑问 , 让我们来一一进行解答!
流感是啥?
跟感冒一样吗?
流感 , 全称是流行性感冒 , 是由流感病毒引起的急性呼吸道传染病 。
流感病毒传染性强 , 主要是通过呼吸道传播 。 流感病毒特别是甲型流感病毒易发生变异 , 而使人群普遍易感 , 发病率高 , 已多次引起全世界的暴发流行 。 每年流感季节性流行在全球可导致300万-500万重症病例 , 29万-65万呼吸道疾病相关死亡 。
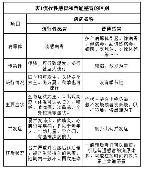
注意!流感不等同于普通感冒!
文章图片
接种流感疫苗可以预防流感、减轻患流感的严重程度 , 是预防流感及其并发症最经济有效的手段 。
文章图片
流感疫苗如何接种?
目前我国现已批准上市的流感疫苗有三价灭活流感疫苗、四价灭活流感疫苗和三价减毒活疫苗 。 对可接种不同类型、不同厂家疫苗产品的人群 , 可自愿接种任一种流感疫苗 。
流感疫苗为非免疫规划疫苗 , 由公民自愿自费接种 , 建议每年都接种 。 一般来说 , 年龄在6个月以上 , 没有接种禁忌者均可自愿自费接种流感疫苗 。
流感疫苗最佳接种时间是什么时候?
通常接种流感疫苗2~4周后 , 可产生具有保护水平的抗体 , 6~8个月后抗体滴度开始衰减 。 我国各地每年流感活动高峰出现的时间和持续时间不同 , 为保证受种者在流感高发季节前获得免疫保护 , 最好在10月底前完成免疫接种 。 但对10月底前未接种的对象 , 整个流行季节都可以提供免疫服务 。
接种程序:
6月龄-8岁儿童:首次接种或既往仅接种过1剂次流感疫苗的儿童:接种2剂次 , 间隔≥4周;
既往接种过2剂次及以上流感疫苗的儿童:接种1剂次 。
9岁及以上儿童和成人:仅需接种1剂次 。
注:以疫苗产品说明书为准
接种流感疫苗后会有什么不良反应吗?
可以和其他疫苗同时接种吗?
接种后部分人群可能会有接种部位红晕、肿胀、硬结、疼痛、烧灼感等)和全身反应(发热、头痛、头晕、嗜睡、乏力、肌痛等) 。 通常是轻微的、自限的 , 一般在1~2天内自行消退 , 无需过度担心哦~
至于是否可以和其他疫苗同时接种 , 理论上 , 灭活流感疫苗与其它灭活疫苗及减毒活疫苗如肺炎球菌疫苗、带状疱疹疫苗、水痘疫苗、麻腮风疫苗、百白破疫苗可同时在不同部位接种;但在接种流感减毒活疫苗后 , 必须间隔28天以上才可接种其他减毒活疫苗 。 65岁以上老年人可同时接种流感疫苗和肺炎球菌疫苗 。 (具体执行需以当地规定为准)
由于目前尚缺乏流感疫苗与新冠病毒疫苗同时接种免疫原性和安全性影响的研究证据 , 因此参照我国《新冠病毒疫苗接种技术指南(第一版)》的建议 , 流感疫苗与新冠病毒疫苗接种间隔应大于14天 。
哪些人群优先接种?
有什么接种禁忌吗?
《中国流感疫苗预防接种技术指南(2021-2022)》推荐优先接种人群:
①医务人员;
②养老机构、长期护理机构、福利院等人群聚集场所脆弱人群及员工;
- 疫苗|【992 | 速看】传播能力有所增强!有关奥密克戎变异株,最新解答来了!
- 疫苗|关于奥密克戎,最新权威解答来了!
- 进行|尿毒症多半是“吃”出来的?3种食物尽量少碰,肾或许“感谢”你
- 蛋分为好几类 根据体质来吃
- 不要吃太饱 小心健康隐患
- 过量食肉带来的危险 你知道么
- 生活|提醒:肝病多数是“拖”出来的,出现6种表现,最好查一下肝功
- 生产|抗幽牙膏卷土重来:变身冷敷凝胶,召回产品再售
- 亿健H7|冬天户外空气差,不妨在家动起来!——亿健H7智能磁控划船机体验分享
- 国人历来重视精神对治疗疾病、养生保健的重要作用|心平气和,有益健康的“良药”
