血管|化验单上没有上下箭头,血脂就达标了吗?
编者按:为贯彻落实国家卫生计生委推进健康中国建设的精神 , 营造医院良好的科普氛围 , 同时选拔2021年各媒体科普节目展播人员、各级科普大赛参赛选手 。 院工会、院团委与宣传中心联合举办“智慧朝阳杯”健康科普能力大赛 。 现推送其中的优秀作品 , 以飨读者 。
血脂异常是我国常见疾病之一 , 如果得不到合理控制 , 极易引发冠心病、缺血性脑卒中、动脉粥样硬化等疾病 。 那么当您检查完血脂后是否对化验单上的数字一头雾水?是不是化验单上没有上下箭头就代表一切正常呢?今天我们就教您如何看化验单!帮您解读那些关于“血脂”的小秘密!!

文章图片
(图片来源:腾讯医典)
一、血脂各项指标的意义
当您检查完血脂拿到报告单后 , 您会看到: 总胆固醇、高密度脂蛋白胆固醇、低密度脂蛋白胆固醇以及甘油三酯这几项指标 。 它们就是判断血脂的重要标准 。
【血管|化验单上没有上下箭头,血脂就达标了吗?】

文章图片
(图片来源:腾讯医典)

文章图片
坏胆固醇——低密度脂蛋白胆固醇
在反映血脂的指标中 , 低密度脂蛋白胆固醇是最需要关注的!!这是因为低密度脂蛋白胆固醇水平升高 , 会增加动脉粥样硬化的危险性 , 逐渐形成动脉粥样硬化性斑块从而阻塞血管 , 最后可以引发冠心病 , 脑卒中等心脑血管疾病 。 这就是“坏的胆固醇” 。
好胆固醇——高密度脂蛋白胆固醇
高密度脂蛋白胆固醇可将血管内过盛的脂质成分运输到肝脏进行重新的加工利用 , 以此来延缓动脉粥样硬化的速度 , 俗称“血管清道夫” 。 这就是“好的胆固醇” 。
甘油三酯
甘油三酯对心血管的风险目前尚有一定争议 , 但它的危险性远远没有低密度脂蛋白胆固醇高的意义大 。
二、化验单上没有上下箭头 , 血脂就达标了吗?
上面我们为您解析了各项指标的意义 。 可以看出低密度脂蛋白胆固醇是诊断血脂异常中最重要的指标 。 那么它应该在什么范围内?是不是拿到化验单时发现没有上下箭头 , 就代表一切正常呢?其实不是这样的!对于不同人群 , 低密度脂蛋白胆固醇的正常值范围是不一样的 。 您可以根据自身的情况 , 通过下面的介绍确定您应控制的范围 。
1.若您曾患有冠心病 , 例如心肌梗死、心绞痛等疾病 , 低密度脂蛋白胆固醇应控制在<1.8 mmol/L;
2.若您存在患冠心病的高危因素:
(1)未治疗时,低密度脂蛋白胆固醇≥4.9 mmol/L或总胆固醇≥7.2mmol/L
(2)糖尿病患者:1.8mmol/L≤低密度脂蛋白胆固醇<4.9mmol/L或3.1mmol/L≤总胆固醇<7.2mmol/L且年龄≥40岁 , 低密度脂蛋白胆固醇应控制在<2.6 mmol/L;
(3)若您没有以上问题 , 低密度脂蛋白胆固醇可控制在<3.4mmol/L 。
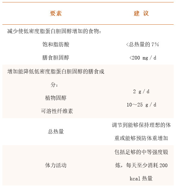
三、哪类人群需要查血脂?多久查一次合适?
四、如何降低血脂?

文章图片
(图片来源:腾讯医典)
由于血脂异常与饮食和生活方式有密切关系 , 所以饮食治疗和改善生活方式是血脂异常治疗的基础措施 。 在进行调脂治疗时 , 应将降低低密度脂蛋白胆固醇作为首要目标 。

- 鸡蛋清性|每天晚上不妨多吃三种食物,营养丰富,延缓衰老,好吃又不贵!
- 排毒|女性要排毒,推荐多吃4种食物,养护皮肤,祛皱美容,血管更通畅
- 患上糖尿病|隔代也会遗传糖尿病?关于糖尿病的5个冷知识,你了解多少?
- 中老年|抖音每天发出上亿次适度使用提醒
- 疫情|切莫上当!这些都是流调员绝不会问的问题
- 心脑血管|大荔中医医院脾胃肺病科“妙手回春”受到患者的称赞
- 心血管疾病|这个病还是“夫妻病”,你知道吗?
- 橙子是高血脂的发物吗?滋养血管,牢记“三吃、四不吃”
- 肝胆疾病|女性晚上当零食吃几颗,美肤淡斑,大肚子也平了,越来越年轻
- 水果|过年水果选哪些?这些优质年货,在你的购物清单上吗?
