疫情|国内一地发现本土疫情,四川疾控最新提示
【疫情|国内一地发现本土疫情,四川疾控最新提示】转自:四川疾控
10月13日 , 内蒙古自治区锡林郭勒盟二连浩特市在例行隔日核酸检测中发现1例本土确诊病例 , 为汇通物流园区闭环管理人员 。 为持续做好常态化防控形势下秋冬季防控工作 , 四川疾控提示如下:
疫苗接种是预防传染病最有效、最经济的方法 , 接种流感、肺炎等秋冬季传染病疫苗 , 可以有效降低疾病叠加发病风险 。
继续做好个人防护 , 保持戴口罩、勤洗手、多通风、少聚集、一米线、用公筷公勺等卫生好习惯 。
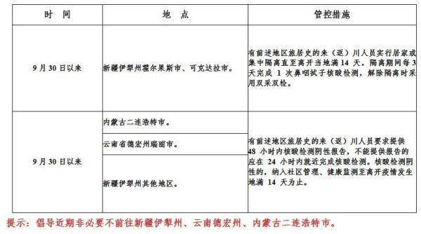
国内部分地区来(返)川人员管理措施
文章图片
秋冬季节也要做好防护 ,
远离病毒!
- 人员|速扩!江西疾控刚刚发布新冠疫情紧急风险提醒!这些人须集中隔离!
- 东丽区|天津本轮本土疫情已报告294+22例
- 新闻|天津本轮本土疫情已报告294+22例
- 全球疫情|今天凌晨,海珠通知
- 疫情|切莫上当!这些都是流调员绝不会问的问题
- “这将是疫情最后一个寒冬!”张文宏深夜发声,奥密克戎迎来克星
- 接种|?哈尔滨市疾病预防控制中心发布疫情防控提醒
- 疫情|临近春节,请主动配合做好防疫
- 疫情|西安疫情进入收尾阶段 复工复产中你需要牢记这9条!
- 商品|北京疾控:国外疫情高发期间尽量减少购买境外商品
