人员|陕西新增6例本土确诊病例 四川疾控:这些地方来(返)川人员要提供核酸检测阴性报告
10月17日~18日 , 陕西新增6例本土确诊病例、1例本土无症状感染者 。 10月18日 , 宁夏银川市1例外省返银核酸检测阳性人员已确诊 , 为陕西10月17日2例阳性病例的密切接触者 。 为持续做好疫情防控工作 , 四川疾控提示如下:
一、主动报备并配合社区管理 。
10月4日以来从甘肃张掖市、嘉峪关市、酒泉市 , 内蒙古额济纳旗和10月15日以来从陕西西安市来(返)川人员;10月15日乘坐MU2165航班(嘉峪关-西安)的来(返)川人员;10月15日后有甘肃嘉峪关中医医院就诊史;10月16日以来宁夏银川市的来(返)川人员;以及“红黄码”人员 , 应主动向所在社区(村)、单位和入住酒店报备相关情况 , 积极配合当地采取相关防控措施 。
二、持续强化个人防控意识 。
建议近14天有川外旅居史的来(返)川人员 , 主动进行核酸检测 , 加强个人健康监测 。 公众要持续做好个人防护及健康监测 , 全程接种新冠病毒疫苗 。 在做好新冠肺炎疫情防控的同时 , 要注意预防流感、肺炎等呼吸道疾病 , 及时接种流感疫苗和肺炎疫苗 。
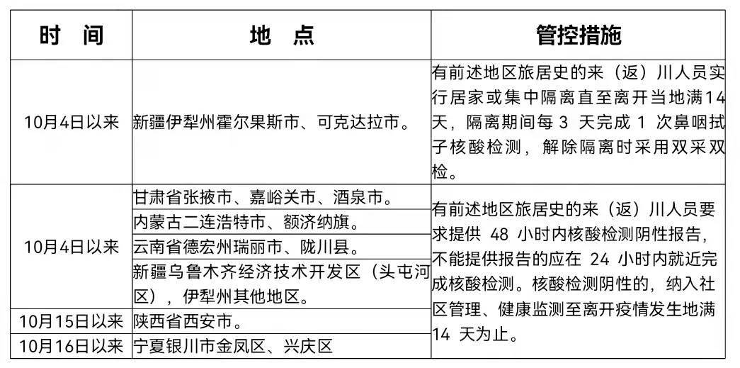
国内部分地区来(返)川人员管理措施:
文章图片
其中 , 对于10月15日15时~17时在西安咸阳国际机场活动 , 以及15日以来有西安市雁塔区、碑林区、灞桥区旅居史的来(返)川人员 , 要求提供3天内2次(间隔24小时)核酸检测阴性报告 , 不能提供报告的应立即就近完成核酸检测 。 2次核酸检测均为阴性的 , 纳入社区管理 , 健康监测至离开当地满14天为止 。
红星新闻采访人员 王拓
【人员|陕西新增6例本土确诊病例 四川疾控:这些地方来(返)川人员要提供核酸检测阴性报告】编辑 张莉
- 人员|速扩!江西疾控刚刚发布新冠疫情紧急风险提醒!这些人须集中隔离!
- 救治|广东珠海:奥密克戎感染后症状相对较轻 新增病例年轻人偏多
- 德尔塔|珠海:奥密克戎感染后症状相对较轻,新增病例年轻人偏多
- 德尔塔|广东珠海:奥密克戎感染后症状相对较轻 新增病例年轻人偏多
- 人员|我国面临德尔塔奥密克戎双重挑战
- 北京冬奥运动|国际奥委会:北京冬奥运动员村相关人员新冠疫苗接种率接近100%
- 深圳|广东新增本土确诊病例9例:深圳2例、珠海5例、中山1例、梅州1例
- 甘肃|广西崇左、广东梅州发现核酸阳性人员,甘肃疾控紧急提醒
- 确诊|河南1月16日新增68例本土确诊
- 报告|16日15时-24时,珠海新增3例新冠肺炎确诊病例,详情公布
