恶性肿瘤|癌症发病率为什么呈年轻化趋势?于加军:这5个行为,少碰才好
市民陈先生今年30岁,从没想过自己这么年轻会和癌症沾边。一次体检中,医生发现陈先生的肺部有一个毛玻璃样结节,直径超过1厘米,医生判断这个结节很可能是恶性的。

文章插图
众所周知,癌症是一类威胁人类健康以及生命的疾病,尤其是近些年来,癌症的发病率和死亡率都呈现出了逐年上升的趋势;
更多年轻人被乳腺癌,宫颈癌,前列腺癌,结直肠癌等恶性疾病所困扰,由此不仅给患者的身体带来巨大痛苦,同时还会影响整个家庭的幸福。

文章插图
恶性肿瘤的发病多在50岁以后,以中老年人常见。早在十年前就有研究发现,青年(小于或等于40岁)患癌并不罕见,且发病有增高趋势。并且,发病率每年都在以更快的速度增长,我国青少年癌症患者也在不断地增多。

文章插图
这为什么患癌会出现年轻化的趋势呢?
1、筛查诊断晚是主因
长期从事肿瘤病因即癌变机理研究的程书钧院士介绍,2014年我国有380万例新发恶性肿瘤,每分钟7个人被确诊为癌症。按照最近几年的报告,西方国家的主要肿瘤发生和死亡率开始有所下降,而我国的发病率和死亡率还在缓慢增长,预计这种趋势还会持续一段时间。并且,我国肿瘤患者5年生存率在30%左右,而发达国家已达到了70%至80%。
程书钧院士表示,造成这样的原因是多方面的。其中最重要的原因是我国相当一部分肿瘤患者处于中晚期,到医院治疗时,肿瘤已经发生转移,很难治愈了。
而据世界卫生组织报告显示,三分之一的癌症是可以预防的,三分之一的癌症是可以治愈的,三分之一的癌症是可以通过治疗,延长寿命。
湖南省工商联副主席戴立忠在接受央广网采访人员采访时也表示,很多癌症都是由感染性病原体引起的,比如肝癌、宫颈癌、胃癌、鼻咽癌等。随着医疗技术的进步,现在这种类型的癌症已经完全可以通过预防筛查提早防治,让发病率尽可能降到最低,甚至为零。
针对癌症发病率在我国呈现缓慢增长的趋势这个问题,程书钧院士也给予了解答。他表示,一方面,这与我国人群整体寿命的增长和老龄化社会的到来有关;另一方面,人们生活方式、饮食习惯等改变,比如长期摄入过度高脂肪食物会导致结肠癌肿瘤发生的可能性增高。
据《健康时报》报道,全国肿瘤登记中心的数据显示:2000 年的时候,20岁到39岁的年轻人每 10 万人有大约 40 个肿瘤发病,2013 年的数字变成了 70 个,数据涨了 80 %,恶性肿瘤呈现出年轻化的趋势。
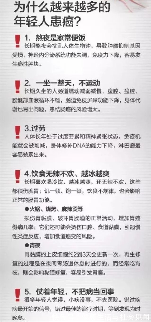
2、下图归纳了年轻人患癌的原因
【 恶性肿瘤|癌症发病率为什么呈年轻化趋势?于加军:这5个行为,少碰才好】癌症与生活方式关系密切

文章插图
预防,对减少癌症至关重要。程书钧院士提醒公众,预防癌症核心的问题之一是改善生活方式,培养健康的饮食及生活习惯。定期体检筛查,积极面对和预防,癌症的发病率自然会明显下降。
因此,北京中医肿瘤专家于加军忠告,要想防癌的话,最好少碰以下五个因素!
1、抽烟
一直以来,抽烟都是诱发各种疾病的重要因素,尤其是肺癌,胃癌等。因为医学专家曾经做过研究,发现烟草当中含有上千种有害物质。
不仅如此,专家还做了实验,把抽烟者吐出来的烟雾进行了详细分析,最终发现其中有六十多种致癌物,而这些物质的存在,不仅会对局部造成刺激,还容易损伤各器官组织进而诱发癌细胞。
- 浴室里的“它”,可能是癌症帮凶,多数人洗澡时比较喜欢用
- 体内有癌,腰背先知晓?出现这2种标志,或是癌症“警告”?
- 癌症|年仅四十出头却确诊癌症晚期,现在他只想说……
- 胶质瘤是脑内最常见的恶性肿瘤之一|胶质瘤能治好吗?复发后有必要再次手术吗?医生说了实话
- 天然|15种能减少癌症发生的天然食物,日常多食用有助健康
- 发病率|49岁女子体内节育器穿破子宫,扎进膀胱!医生还有惊人发现,发病率1/30000......
- 中老年|49岁女子体内节育器穿破子宫,扎进膀胱!医生还有惊人发现,发病率1/30000......
- 医生|癌症是拖出来的,医生忠告,吃饭坚持三多三少,癌症才能更远
- 运动|为什么身体强壮的人会突然确诊癌症,体弱的却不会?快来了解一下
- 关注 癌症的死亡率高、治愈率低|科普|八桂中医大讲堂(4):中西医结合治疗恶性肿瘤有哪些优势?
