上海市|上海市报告3例本土新冠肺炎确诊病例 常州发布提醒
提 醒
11月25日 , 上海市报告3例本土新冠肺炎确诊病例 , 根据病例流调轨迹 , 现向广大市民提醒如下:
【上海市|上海市报告3例本土新冠肺炎确诊病例 常州发布提醒】1.11月10日以来有上海市、11月19日以来有苏州市、11月21日以来有徐州市、11月22日以来有杭州市旅居史的来常返常人员 , 应立即主动向所在社区(村)、单位(宾馆)报告 , 主动到核酸采样点开展核酸检测 , 并配合落实相关疫情防控措施 。
2.11月19日乘坐过上海至安庆G7092次列车、11月21日乘坐过上海至徐州东G8300次列车的所有人员 , 应立即向所在社区(村)、单位(宾馆)报告 , 主动到核酸采样点开展核酸检测 , 配合落实相关疫情防控措施 。
3.11月19日以来与报告确诊病例在苏州有轨迹交叉(19日沧浪亭、十全街、尼盛万丽酒店;20日东山紫金庵、吴忠博物馆、拙政园、尼盛万丽酒店;21日土地庙、甪直、宝善寺) , 11月21日以来与报告病例在徐州有轨迹交叉(21日淮海新天地麦当劳店、开元酒店;22日开元酒店、徐州乐园;23-24日开元酒店、徐州乐园、淮海新天地麦当劳店)的人员 , 应立即向所在社区(村)、单位(宾馆)报告 , 配合落实相关疫情防控措施 。
广大市民要继续加强自我防护 , 坚持戴口罩、勤洗手、常通风等良好生活习惯 , 自觉做到少出门、不串门、不扎堆、不聚集 。 每日做好自我健康监测 , 如出现发热、干咳、乏力、咽痛、腹泻等异常症状 , 及时就近到发热门诊就诊 , 并主动告知近期旅居史和相关人员接触史 , 就医过程中全程佩戴口罩 , 不乘坐公共交通工具 。
常州市新冠肺炎疫情防控指挥部
2021年11月25日
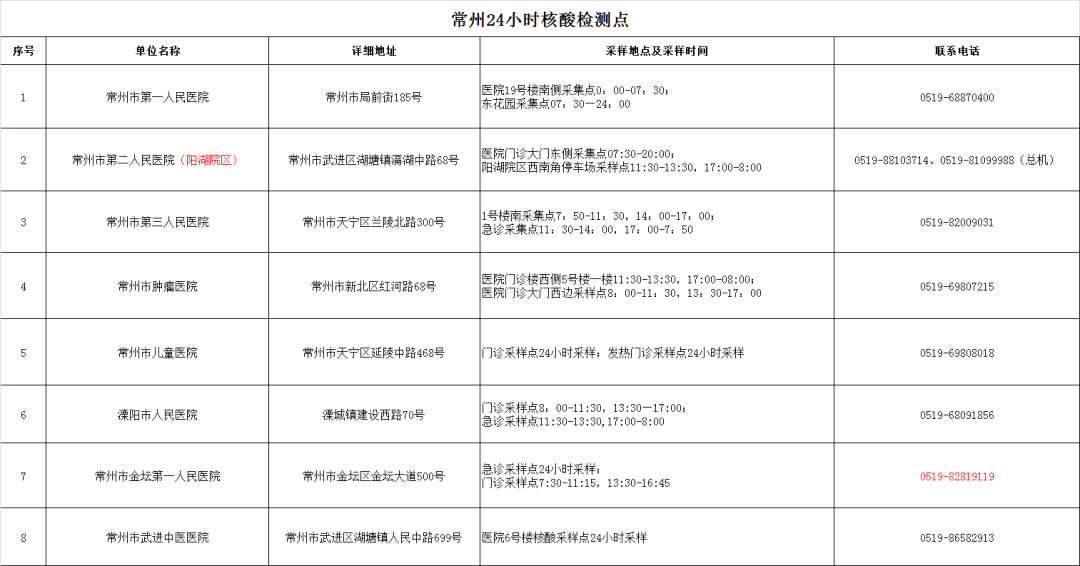
常州24小时核酸监测点:
文章图片
- 东丽区|天津本轮本土疫情已报告294+22例
- 新闻|天津本轮本土疫情已报告294+22例
- 接种|北京市累计报告接种新冠病毒疫苗5797.48万剂次
- 国家|全国累计报告接种新冠病毒疫苗293763.2万剂次
- 报告|16日15时-24时,珠海新增3例新冠肺炎确诊病例,详情公布
- 报告|珠海累计确诊病例12例、无症状感染者1例
- 深圳市|最新!深圳报告两例确诊病例
- 社会面|西安累计报告本土确诊病例2044例 已连续6天无社会面病例
- 出发地|注意!本土确诊+163例!春节出行,出发地目的地防疫新政在这可查→
- 病例|本土新增163例确诊:天津80例、河南68例
