套餐|?从1300飚到9900,近万元的体检套餐,能查出癌症吗?
仅供医学专业人士阅读参考
能查出癌症吗?
在《“健康中国2030”规划纲要》的精神指导下,大健康的观念越来越深入人心,定期体检成为不少人健康管理的
重要部分。
然而,现实是,体检中心或健康体检科的体检项目“鱼龙混杂”、收费“参差不齐”,不少人在选择套餐都犹豫不决,一怕入坑做了许多不必要且昂贵的项目,二是担心便宜的套餐又会忽略一些排查肿瘤的特异性检查。
我们深扒了某知名三甲医院健康管理中心后发现,其体检套餐从“入门”的1300元到“VIP”的9900元不等。普通套餐和VIP套餐差距如此之大,到底是精细检查带来的医疗成本上升,还是体检者在为医院创收买单?豪华体检套餐相较于基础套餐真的有必要吗?VIP套餐中的定制项目到底意义何在?接下来,就让我们一起来一探究竟吧。
VIP套餐贵在哪些项目?
以上述三甲医院为例,女性普通体检套餐价格为1300元,一共包含了一般项目、血尿常规、内外科、肝肾功能、大小便、肝胆脾胰肾彩超、心电图、胸片、人体成分分析、营养早餐和耗材费用共计34项收费。
普通套餐适用于年龄在18-35岁之间,身体状况良好,无特殊症状,且无额外检查需求
(如备孕、婚检等)
的女性。
女性VIP豪华套餐的官方定价为9900元
(amazing~~~)
,除了包含普通体检套餐的项目外,还包括
肿瘤标志物筛查、核医学检测、食物不耐受14项、经颅多普勒(TCD)、HIV/梅毒抗体、维生素测定全套、核磁共振、无痛胃肠镜、心理健康量表、运动心肺测试和慢病风险评估等95项收费条目
。此套餐适合已婚高端人士,年龄在35岁以上,且无备孕计划,或者家族有肿瘤史的体检者。
VIP套餐“高端”检查项目意义何在?
随着人们生活方式、工作压力及环境的污染的改变,出现了退行性疾病低龄化,肿瘤发病率持续上升的情况。定期的全套VIP体检,不仅可以早发现处于萌芽状态的肿瘤病灶,还可以了解慢性病病程转归情况,从而达到肿瘤早发现、早治疗、早康复的目的。
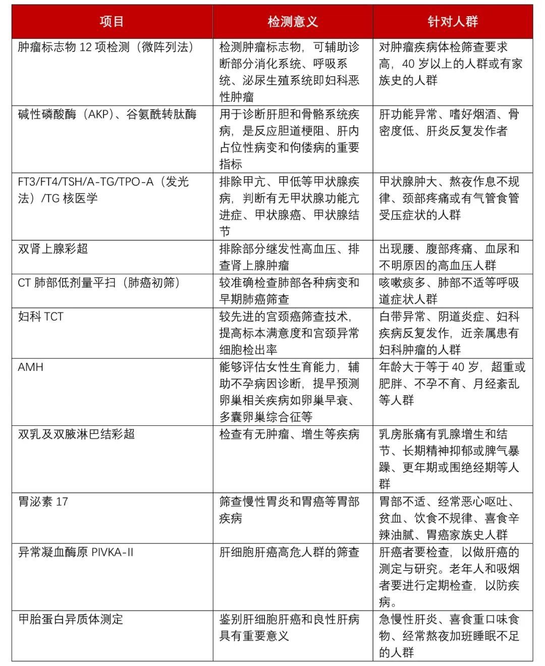
下面就这些高端检查的意义和针对的人群做一个简单梳理:

文章插图
结合自身的情况,选择正确的检查方法进行体检,能切实起到早诊防癌的作用。
普通套餐和VIP套餐到底怎么选?
当然,医院中,高端套餐的价格可能是普通套餐的好几倍甚至十几倍。
普通工薪阶级经济条件有限,身体健康的话真的没有必要多花冤枉钱。
但是,如果要针对特定高危风险因素进行排查,或者是身体已经有了明显的不适感,再加上年龄偏大、机体免疫力低下等情况,那么就需要考虑更全面综合的体检了。
具体来说,体检套餐的选择,一般是在基础项目上做“加项”:
第一,如果受检者的年龄比较大
(通常≥40岁)
,可以考虑侧重肿瘤等一些慢病疾病领域的筛查,比如女性检查宫颈癌、乳腺癌等,男性检查前列腺癌等;
第二,年轻人,可以考虑关注传染病,或者在发育过程中存在的营养不良、超重肥胖等问题;
第三,处在婚姻恋爱阶段的受检者,针对生育需求有相应的体检要求;
第四,关注职业问题,比如煤矿工人长期生活在粉尘超标的环境下,医护经常上夜班熬夜等,就需要针对不同的职业需求,在心脑血管疾病、慢病高危因素、肿瘤方面给予不同的健康体检的指导,以便于评估受检者机体的健康状态,尽早干预。
参考文献:
[1]戴萌,陈清,朱宏,等.健康体检质量管理模式的建立与实施[J].中国医院,2008.
- 克星|颈椎病的克星:聊聊颈椎那些事,让颈椎病从此和你说拜拜!
- 疫情防控,从“心”开始!天津市心理援助热线增席接听您的来电
- 从卧床不起到自由站立活动|国家老年医学中心落户贵州两年 分级诊疗造福更多老年患者
- 疫苗|戴口罩真的很重要!流调人员:佩戴口罩不科学,风险等级则从严判断
- 中医专家告诉你:从人体经络角度分析,守住“五扇门”,可以解决现代人普遍存在的一些健康困扰
- 红糖|适合女人常喝的五红粥,天冷喝一碗,从头暖到脚
- 保护|保护心脏 从餐桌开始
- 保护肠道健康 从三大法则做起
- 家属|医生因家属放弃手术哭红双眼:不救可叹,生死抉择从来都很现实
- 甘油|“降脂冠军”被发现,煤矿老板甘油三酯从5.2降到1.6,众人直呼:学到了!
