
文章图片
当前 , 各地感染者暴增 , 叠加冬春季流感高发 , 咳嗽咳痰等症状普遍存在 。 同时 , 止咳药市场集中度相对较低 , 药店该如何选品?患者又该如何选药?
冬春季流感高发 , 止咳用药市场广阔
12月14日 , 据国家卫健委官网消息 , 即日起不再公布无症状感染者数据 , 愈来愈多民众对“当好自身健康的第一责任人”有了更深感触 。 从北京市卫健委公布的北京市定点医院救治的本土新冠肺炎病例临床表现来看 , 咽干、咳嗽、咳痰是病例普遍存在症状 。 通常而言 , 即使非新冠感染 , 普通感冒、流行感冒、急慢性呼吸道感染、急慢性肺部感染、肺结核、哮喘等也会引起咳嗽 , 咳嗽作为呼吸道疾病中最为常见的症状之一 , 发病率非常高 。 轻微的咳嗽一般可自我痊愈 ,但咳嗽往往连绵不断 ,严重影响人的作息、 生活和工作 , 更重要的是 , 咳嗽长期不愈会对气管、支气管及肺部造成伤害 , 严重的可诱发哮喘 , 后果严重 。 此前几年 , 止咳品类发展增速较稳 , 2019年达到顶峰 , 后受疫情影响 , 整体销售额以及增长率均有所降低 , 但随着“四类药” , 即退烧、止咳、抗病毒、抗生素类药品逐渐恢复正常销售 , 整个止咳用药市场发展也将进入较稳的增长阶段 。 尤其目前已进入冬春季节 , 气候变化下往往容易患呼吸道类疾病 , 因此 , 止咳用药销售情况也会更加乐观 。
止咳中成药更受欢迎
据米内网此前数据 , 止咳用药在零售药店约占5%的份额 , 是常用药物之一 。 在重点城市实体药店终端 , 止咳用药中成药与化学药的比例约为9:1 , 中成药占绝对优势 。
单从中成药市场来看 , 米内网预计2022年中国城市实体药店终端销售额超过1亿元的OTC药品有240个 , 合计销售额超过890亿元 , 其中化学药(含生物药)占94个 , 中成药占146个 。
146个销售额过亿的OTC中成药分布在13个大类 , 其中呼吸系统疾病用药上榜数量最多 , 共42个 , 而在呼吸系统疾病用药的子类中 , 共有16个止咳祛痰平喘用药上榜 , 超过感冒用药、清热解毒用药 , 是呼吸系统疾病用药中占比最大的子类 。
可见 , 中成药在止咳祛痰平喘领域备受消费者认可 。
下一匹止咳药“黑马”会是谁?
米内网数据显示 , 2019年中国城市实体药店终端呼吸系统中成药的销售规模在300亿元以上 , 同期公立医疗机构终端呼吸系统疾病中成药销售额超过400亿元 。
疫情暴发后 , 受客流量减少及防控政策等影响 , 该大类的销售规模在2020年开始逐步下滑 , 但随着2022年政策调整 , 预计呼吸系统疾病中成药在药店的市场份额会保持在20%以上 , 仍是实体药店终端最畅销的中成药品类 。
有零售药店药师反馈 , 在民众认知度方面 , 不同于感冒药中认知度一骑绝尘的连花清瘟、感冒灵 , “止咳药没有特别火的” , 整体市场集中度相对较低 。
智旗战略咨询预计 , 整个止咳祛痰平喘用药市场有望在2026年达到500亿 , 谁会是这一领域的下一匹“黑马”?
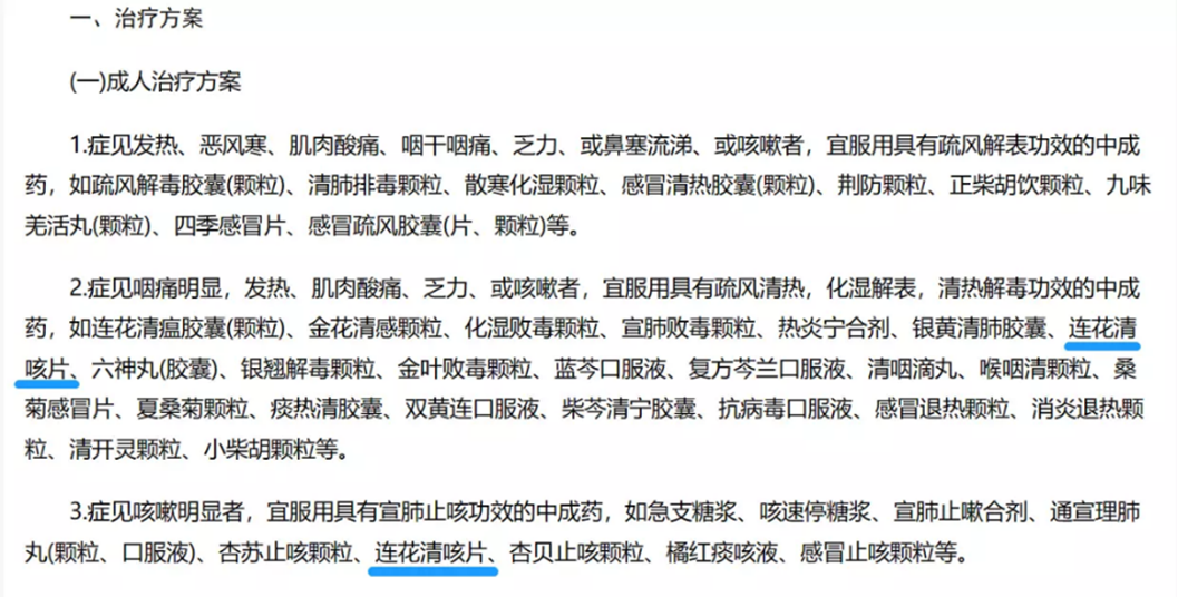
日前 , 国家中医药管理局发布《新冠病毒感染者居家中医药干预指引》 , 针对五类成人常见症状发布治疗方案 , 其中连花清咳片被两次提及 。
连花清咳片是继连花清瘟之后 , 以岭药业于2020年5月获批上市的呼吸系统又一独家专利中药 , 宣肺泄热、化痰止咳 , 被市场视作连花清瘟的“姊妹药” 。
尽管“年龄不大” , 但连花清咳已被多份国家级、省级诊疗方案推荐 。 不止是《新冠病毒感染者居家中医药干预指引》 , 此前 , 福建、北京、山东、湖北、河北、四川、重庆、黑龙江、山西等13个省(市)的新型冠状病毒肺炎中医药诊疗方案、流感中医药诊疗案中都有连花清咳的身影 。
- “刀片拉嗓子”、咳嗽痰中带血,怎么办?
- 有人“一夜白头”,有人流泪不止……挑个“好株”感染,靠谱吗?
- 为了防止家中泰迪毛发变色,你应该注意什么?
- 甲钴胺|参苓白术丸不止健脾益气,巧妙搭配,脾肾两虚、痰湿停滞也可用
- 骨质疏松|2味药的小妙方,润嗓健肺,让冬天告别咳嗽浓痰
- 宫寒对身体的损伤,不止一点半点,建议了解下
- 咳嗽|被集体抢购的布洛芬、止痛片,是时候得揭穿背后对人体的副作用
- 一直咳嗽怎么办?发热要捂汗?最新回应!
- 真能“桃”过一劫?酸甜爽口,生津止渴,黄桃罐头自己在家也能做
- 医院|孩子咳嗽老不好,哪些食物不能吃?
