市民|人乳头瘤病毒(HPV)疫苗接种公告!
尊敬的市民朋友:
受部分区县疾病预防控制中心委托 , 现公告人乳头瘤病毒(HPV)疫苗预约接种相关信息 。 四价和九价HPV疫苗实行网上预约 , 本次共计预约四价HPV疫苗9840人次、九价HPV疫苗42558人次;双价HPV疫苗直接到就近接种门诊预约 。 为方便市民朋友了解疫苗接种相关事宜 , 现将有关事项公告如下:
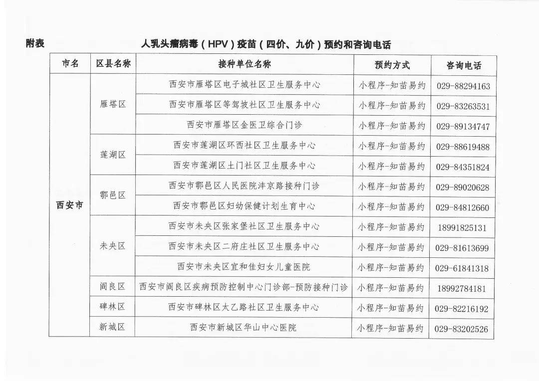
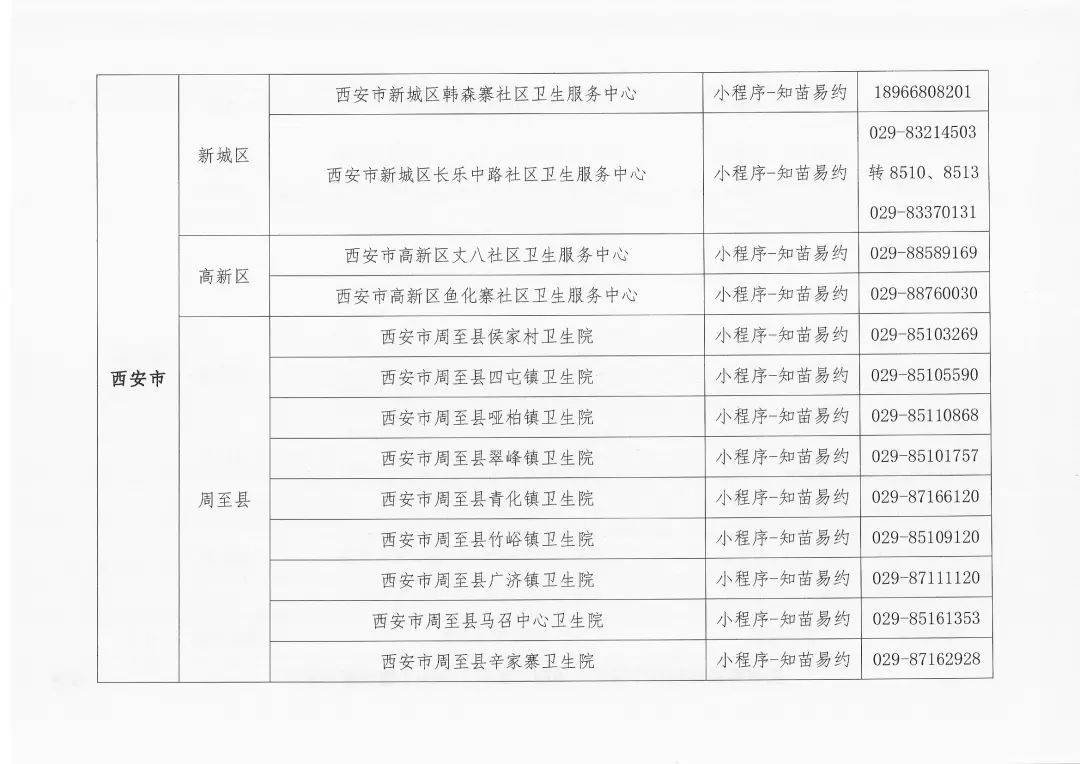
一、参加本次预约接种的64个区县126家接种门诊名单及咨询电话详见附表 。
二、本次疫苗接种全部实行网络预约 , 不接受电话和现场预约,各区县预约方式见附件 。
三、开通在线预约时间:
榆林市、延安市、汉中市、安康市、商洛市和神木市:2021年9月30日下午14:00开始 。
渭南市、咸阳市、宝鸡市、铜川市、杨陵区和韩城市:2021年9月30日下午午16:00开始 。
西安市:未央区、莲湖区、鄠邑区2021年10月1日上午08:30开始;雁塔区、高新区、阎良区2021年10月1日上午10:30开始;西咸新区、临潼区、高陵区2021年10月1日下午14:30开始;碑林区、新城区、蓝田县、周至县2021年10月1日下午16:00开始 。
数量有限 , 约完为止 。 预约成功 , 系统提示的同时 , 名单将于接种日在接种门诊进行公示 。
四、首针预约成功 , 二、三针次不再预约 , 只需按工作人员排好的接种时间进行接种 。
【市民|人乳头瘤病毒(HPV)疫苗接种公告!】五、预约成功者请在预约接种日 , 持本人有效身份证和相关证明资料(所需资料请与预约接种门诊致电咨询)去预约接种门诊接种疫苗 , 无法提供者 , 不能接种;接种名额仅限本人 , 不得转让;未按时接种者视为自愿放弃 。
六、接种对象及程序:四价HPV疫苗适用人群为9-45岁女性;九价HPV疫苗适用人群为16-26岁女性 。 推荐0、2和6月分别接种1剂次 , 共计3剂; 首剂与第2剂接种间隔至少1个月 , 第2剂与第3剂接种间隔至少3个月 , 3剂应在1年内完成 。
七、接种禁忌症:对酿酒酵母和疫苗成份过敏者不能接种;发热、严重器质性疾病、处于疾病进展期人群和三个月内使用免疫球蛋白或血液制品者不宜接种;妊娠期、哺乳期妇女不宜接种本疫苗;备孕期妇女不建议接种 。
八、其他事宜:
1. 预约成功者在生理期可以接种本疫苗 。
2. 本次预约仅对陕西省市民开放 , 外地户口在陕西学习或工作者可以参与预约 , 但需提供相关证明资料 , 原则上建议市民在所属区县预约 , 如跨区县预约请提前与预约接种门诊电话沟通了解当地接种政策 。
3. 宫颈癌疾病的预防 , 接种HPV疫苗不能替代宫颈筛查 。
4. 本次预约的四价、九价HPV疫苗 , 数量有限 , 生产企业后续仍会持续供应 , 请大家及时关注并耐心等待 。
5. 我中心受区县疾控中心委托仅公示疫苗预约告知信息 , 非疫苗供应方和预约平台提供方 。
6.预约平台咨询电话:029-89686216,18291640160 , 此电话只提供本次疫苗预约相关问题的咨询 , 并在所有接种门诊预约工作结束后停用 。 有关疫苗接种相关专业问题请拨打各接种门诊咨询电话!
感谢您的谅解和支持!
文章图片
文章图片
文章图片
文章图片
- 人员|速扩!江西疾控刚刚发布新冠疫情紧急风险提醒!这些人须集中隔离!
- 血压|主动脉夹层可夺命?这五类人是高危人群,需高度重视
- 过量食肉带来的危险 你知道么
- 帅哥|软萌弟弟变成漫撕肌肉帅哥?这些男星健身后的身材太迷人了!
- 猪油渣能不能吃?健不健康?很多人都不明白,现在知道还不晚
- 50岁后,寿命“短”的人往往有4个共性,若你一个不占,那很幸运
- 国人历来重视精神对治疗疾病、养生保健的重要作用|心平气和,有益健康的“良药”
- 救治|广东珠海:奥密克戎感染后症状相对较轻 新增病例年轻人偏多
- 护发|吃“猕猴桃”好处多多,但有3类人不能多吃,现在知道还来得及!
- 丝瓜|常吃丝瓜对身体好,但丝瓜不能与一物同吃,爱吃的人得忌口了!
