影响|专家共识正式发布,角膜屈光手术术前、术中、术后应关注干眼( 二 )
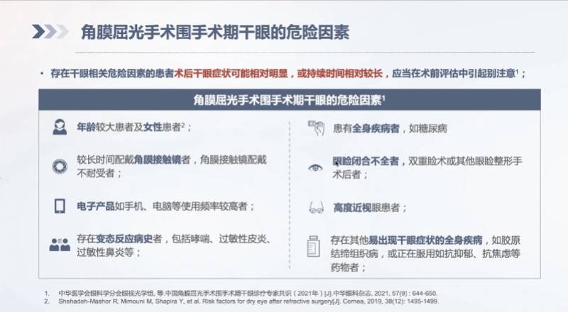
亚裔、女性、年龄均是干眼危险因素
首都医科大学附属北京同仁医院张丰菊教授在采访中说道:干眼的危险因素有很多 。 亚裔、女性、年龄等均是明确的干眼危险因素 。 此外 , 局部过敏性疾病如过敏性鼻炎/过敏性结膜炎 , 也会影响结膜杯状细胞 , 导致黏蛋白分泌减少 , 造成干眼 。 某些系统性疾病如干燥综合征、糖尿病、抑郁症等 , 疾病本身及治疗用药 , 均会累及眼部 , 导致或加重干眼 。 某些特定的人群也有特定的危险因素 , 如办公室人群 , 长期使用视频终端;或干燥、高海拔地区户外工作人群 , 长期面临比较恶劣的外部环境;再比如青光眼患者 , 长期使用含防腐剂的滴眼液等 。 因此面对不同的患者 , 需要通过详细的病史询问 , 综合评估患者干眼的危险因素 , 予以个体化的治疗措施 , 在术前改善患者眼表条件 , 提高患者对手术的耐受 , 术后帮助患者重建良好的视觉质量 。
文章图片
温州医科大学附属眼视光医院胡亮教授则提醒 , 对于术前长期佩戴角膜接触镜的患者而言 , 由于角膜接触镜的佩戴 , 直接改变了患者泪膜的结构 , 将泪膜分为镜前泪膜与镜后泪膜 , 影响泪膜稳定性 , 导致干眼 。 因此术前的应额外注重医患沟通 , 使患者对手术效果有合理的预期 。 另一个关键是对于这一类的患者 , 通常建议在角膜屈光手术之前 , 停戴一段时间角膜接触镜 , 并接受系统的、规范干眼评估与治疗 , 改善患者眼表状态 , 提高患者对手术的耐受 。
采写:南都采访人员 曾文琼
【影响|专家共识正式发布,角膜屈光手术术前、术中、术后应关注干眼】实习生:徐梓晴
- 隔离|如何帮治疗、隔离中的孩子做好心理调适?专家给出建议
- 营养专家告诉您 剩菜打包有方法
- 相关|【中国实用外科杂志】肥胖代谢病合并甲状腺癌外科治疗中国专家共识(2021版)
- 那过|孕期吃药对胎儿有没有影响
- 药膳该怎么辨认 专家为您解答
- 肿瘤|健康大讲堂丨肿瘤专家袁芃:乳腺癌病因尚不明确 防治重在“三早”
- 水果该怎么健康去吃 专家为您解答
- 四肢|四肢发达,头脑简单?经常运动的人,大脑很快就受到这6个影响
- 造血干细胞移植|保留脐带血,要还是不要?血液病专家告诉你答案,不用纠结了
- 专家|专家本身就是一张最好的中医药名片——副省长李德金莅临漳州市中医院调研时说
