血脂|高血脂有自愈的可能吗?这3种情况下,血脂是可恢复正常的
相比于高血压、糖尿病的高调扰民,高血脂实在是低调。但事实上,低调的高血脂是高血压、糖尿病的主要并发症之一,是导致心脑血管疾病的主要元凶,而大多数的高血脂患者,多是不经意间体检出来的,大多带了点“惊吓”。对此,很多患者,就会冒出这样一个疑问:高血脂是可以自愈的吧?是的,高血脂是有自愈的可能的,但要分情况,毕竟这家伙狡猾得很。

文章插图
首先,什么是高血脂?高血脂,指的是在未服用调脂药的情况下,血清中总胆固醇(TC)、低密度脂蛋白胆固醇(LDL-C)或甘油三酯(TG)升高,即符合下列一项或以上者:总胆固醇(TC)≥6.2mmol/L;低密度脂蛋白胆固醇(LDL-C)≥3.4mmol/L;甘油三酯(TG)≥2.3mmol/L。

文章插图
其中,高血脂又分为:1、继发性高血脂:即由其他疾病所引起的血脂异常,如肥胖、糖尿病、肾病综合征、甲状腺功能减退症、肾功能衰竭、肝脏疾病、急性卟啉病、系统性红斑狼疮、脂肪萎缩症、多囊卵巢综合征等。 另外,药物也可引起继发性高血脂,如利尿剂、非心脏选择性β-受体阻滞剂、糖皮质激素等。 2、原发性高血脂:主要是不良生活方式加上遗传因素作用下导致的血脂异常。不良生活方式包括高能量、高脂和高糖饮食、过度饮酒等;而遗传因素指单一基因或多个基因突变所致,多具有家族聚集性,有明显的遗传倾向。

文章插图
因此,以下这些人群为重点检查对象:(1)有动脉粥样硬化性心血管疾病(ASCVD)的患者;(2)存在多项动脉粥样硬化性心血管疾病(ASCVD)危险因素(如高血压、糖尿病、肥胖、吸烟)的人群(3)有早发性心血管病家族史者(指男性一级直系亲属在55岁前或女性一级直系亲属在65岁前患有缺血性心血管病)(4)有家族性高血脂症患者(5)皮肤或肌腱黄色瘤及跟腱增厚者。这3种情况下,高血脂是有自愈的可能的1、能够去除病因的继发性高血脂也就是因疾病或药物引起的血脂异常,在去除了病因或停药后,血脂可恢复正常。2、单纯甘油三酯升高的患者也就是只有甘油三酯升高。一般在甘油三酯<5.63mmol/L,且没有其他并发症(高血压、糖尿病等)时,可以通过改善生活方式,严格控制饮食,减少高脂肪、高热量、减重等将血脂降下来,通常是可以使血脂恢复正常的。 而甘油三酯>5.63mmol/L 时,则需要立即服用贝特类调脂药,并结合生活干预。

文章插图
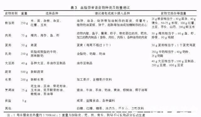
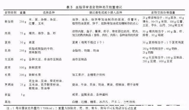
3、单纯胆固醇升高的患者也就是总胆固醇(TC)低于5.7mmol/L,或是低密度脂蛋白胆固醇(LDL-C)低于3.6mmol/L时。这种情况下,也可以通过改善生活方式,严格控制饮食等,使血脂降下来,并恢复正常的。除了第一种情况需要去除病因外,其他两种情况下的高血脂,只要患者能够严格执行生活干预,管住嘴迈开腿,是可以实现自愈的。附上《血脂异常基层健康管理规范》中,饮食种类及数量建议:

文章插图
但这些高血脂患者,需要坚持服用调脂药1、存在动脉粥样硬化性心血管疾病(ASCVD)的患者包括:冠心病、急性冠状动脉综合征、脑卒中、缺血性心肌病、血运重建术后、短暂性脑缺血发作、外周动脉粥样硬化病等。 2、合并有高血压、糖尿病、肥胖、吸烟等多项动脉粥样硬化性心血管疾病(ASCVD)危险因素的患者3、血脂指标过高的患者如:总胆固醇>5.7mmol/L、低密度脂蛋白胆固醇>3.60mmol/L 或 甘油三酯>5.63mmol/L 时,三项中一项过高,都需要立即服用调脂药。
- 零下度|冬季天气寒冷身体变虚弱了,多吃家常菜,补血养肝有利健康
- 疫苗|【992 | 速看】传播能力有所增强!有关奥密克戎变异株,最新解答来了!
- 过量食肉带来的危险 你知道么
- 营养专家告诉您 剩菜打包有方法
- 肠镜|肠镜选无痛好还是普通好?二者有何区别?不妨听听医生的分析!
- 治疗|治疗运动神经元的方法有哪些呢?
- 跑步有效延长寿命,但是晨跑和夜跑哪一个好?这才是最佳时间
- 背部|哑铃初学者的锻炼方法,学会5个动作,有效提升肌肉力量
- 脂肪堆积|大腿吸脂快速瘦腿,会有副作用吗?术后需要注意哪些注意事项呢?
- 晚餐与寿命有关吗?怎么吃、吃多少,今天一次性说清楚
