细胞|综述:nk细胞相关最新研究进展/成果(2021年)( 二 )
文章图片
图片来自iScience, 2021, doi:10.1016/j.isci.2021.102619 。
论文共同作者、麦克马斯特大学肿瘤学副教授SukhbinderDhesy-Thind说 , “这是非常令人兴奋的结果 , 因为到目前为止 , 免疫疗法对乳腺癌的益处一直落后于其他恶性肿瘤 。 这些经过基因改造的CAR-NK细胞是朝着在这一大群患者中拥有一个可行的免疫疗法选择迈出的重要一步 。 ” Ashkar说 , 有充分的理由相信该技术对与肺癌、卵巢癌和其他癌症相关的实体瘤也会有类似的效果 。 将该疗法推向临床使用的下一步是进行人体试验 , 这些作者目前正在安排这方面的研究工作 。
原文:Ana L. Portillo et al. Expanded human NK cells armed with CAR uncouple potent anti-tumor activity from off-tumor toxicity against solid tumors.iScience, 2021, doi:10.1016/j.isci.2021.102619.
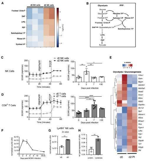
Cell Rep:揭秘为机体免疫系统中NK细胞供能促其增殖的关键分子机制
2021-06-03报道 , 自然杀伤细胞细胞(NK细胞)是一种细胞毒性淋巴细胞 , 其拥有快速的细胞毒性、细胞因子分泌及克隆扩张等能力;为了能够维持这种高能量的需求过程 , NK细胞就必须在激活后增加其代谢能力;然而目前研究人员并不清楚NK细胞在体内的代谢需求机制 , 近日 , 一篇发表在国际杂志Cell Reports上题为“Lactate dehydrogenase A-dependent aerobic glycolysis promotes natural killer cell anti-viral and anti-tumor function”的研究报告中 , 来自美国纪念斯隆凯特琳癌症中心等机构的科学家们就阐明了这一神秘机制 。
文章图片
在鼠巨细胞病毒感染期间NK细胞能快速上调糖酵解过程 。
图片来源:Sam Sheppard , et al. Cell Reports (2021) doi:10.1016/j.celrep.2021.109210
综上 , 本文研究结果表明 , 有氧糖酵解过程或许是NK细胞激活的标志 , 也是维持其功能的关键 。
原文:Sam Sheppard , Endi K.Santosa , Colleen M.Lau, et al. Lactate dehydrogenase A-dependent aerobic glycolysis promotes natural killer cell anti-viral and anti-tumor function, Cell Reports (2021)
doi:10.1016/j.celrep.2021.109210
蔡清清教授团队首次创建基于单核苷酸多态性的预测模型指导NK/T细胞淋巴瘤患者精准预后判断和早期患者治疗决策
2021-04-15报道 , 中山大学肿瘤防治中心内科蔡清清教授课题组在国际血液学期刊Blood上发表了题为“结外NK/T细胞淋巴瘤的单核苷酸多态性预测模型”的文章 。 中山大学肿瘤防治中心蔡清清教授为唯一通讯作者 , 中山大学肿瘤防治中心田小朋副研究员、马淑云博士 , 美国杜克大学Ken H. Young教授 , 新加坡国立癌症中心Choon Kiat Ong教授 , 广东省人民医院刘艳辉教授为共同第一作者 。 蔡清清教授牵头该国际多中心研究创建ENKTL单核苷酸多态性(Signal nucleotide polymorphism ,SNP)预后评价系统 , 修正了肿瘤异质性及活检取材部位的偏差 , 作为有效工具个体化预测ENKTL患者预后 , 可用于指导早期高危患者接受联合放化疗 。 该评价系统可为不同预后风险的ENKTL患者指导精准治疗决策 。
在这项国际回顾性多中心队列研究中 , 首先使用高通量SNP芯片鉴定出与生存相关的36个SNP位点 。 进一步采用LASSO回归模型构建了一个基于7个SNP的预测模型 , 可准确计算出个体化预后风险评分 , 该SNP预测模型在其他国内及国际队列中也具有较高的预后预测效能 , 且其预测效能不受肿瘤样本类型及肿瘤异质性影响 , 可作为当前IPI、KPI及PINK等预后系统的补充 。 在SNP预测模型基础上进一步结合年龄、Ann Anbor分期等临床指标构建的Nomogram评分系统可使预后预测效能进一步提高 , 对ENKTL患者个体化预后判断具有重要意义 。 不仅如此 , SNP预测模型还可用于指导临床决策 。 在早期ENKTL患者中 , SNP风险评分低危患者可接受单纯放疗 , 降低治疗成本并减轻治疗副反应;而SNP风险评分高危患者则建议接受放化疗综合治疗 , 降低复发风险 。 有助于规范个体化治疗标准 , 为实现ENKTL精准治疗提供有效新工具 。
- 按摩|你知道吗?间充质干细胞可以改善失眠症状
- 相关|【中国实用外科杂志】肥胖代谢病合并甲状腺癌外科治疗中国专家共识(2021版)
- 肝细胞|夏季来了,多吃以下3种食物,滋养皮肤,也可以淡化斑点
- 肝细胞|想长寿先养肝,多吃三种蔬菜,养肝护肝,滋补身体,脸色更红润
- 致癌|十多种肿瘤与“吃”密切相关,看完请注意避开!
- 北京冬奥运动|国际奥委会:北京冬奥运动员村相关人员新冠疫苗接种率接近100%
- 造血干细胞移植|保留脐带血,要还是不要?血液病专家告诉你答案,不用纠结了
- 肝细胞|肝不好的人,记住多喝3水,少吃1物,肝病会悄悄溜走
- 宣传|额穆镇中心卫生院:开展冬季相关疾病防控知识宣传活动
- 全球疫情|如有新冠相关表现 早就诊 不自行服药
