治法|太厉害了!一张图展示:所有脾胃病治法和中成药用方!对号入座!
脾胃是指脾经和胃经。中医认为:脾胃五行属土,属于中焦,同为“气血生化之源”,共同承担着化生气血的重任,是后天之本。脾胃不好,则百病生。所以,调理脾胃尤为重要。

文章插图
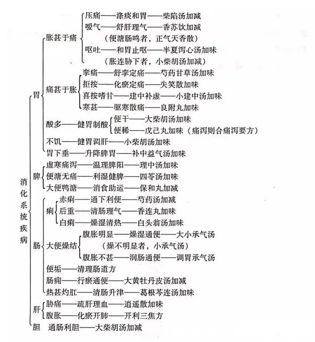
消化道疾病首先分胃和肠,胃肠同是六腑,主通主降,故六腑多以不通不降为病。其次,肝胆之病,也是与消化有关的,须并及之。再有,中医以脾胃相表里,故消化道病中之虚证,有以脾虚名之者。脾为五脏之一,主升主运化,故消化道之虚证又常按脾虚治之。这是消化道病的大体情况。消化道病的主症如何抓?首先要了解有关脏腑的功能及特点。如:

文章插图
胃主降主纳,故见嗳气、呕吐(包括泛酸)以及不饥纳少、胃脘胀闷、疼痛等症状。溃疡病、胃炎、十二指肠炎、胃神经官能症、胃痉挛以及各种食道病等,基本上都属于胃病范畴。大肠主排除粪便,故凡便垢不爽、便脓血、里急后重、便燥结、下稀水等等,包括各种结肠病、阑尾炎、痢疾、肠梗阻等等,基本上都属于大肠病的范畴。脾主升主运,故一般泻利、腹痛肠鸣、便粗溏等,则多由脾虚引起。肝胆病,基本上是指现代医学上的肝病胆病而言,包括了传染性肝炎、无黄疸性肝炎、慢性肝炎、早晚期肝硬化、胆囊炎、胆石症、胆道感染等等。

文章插图
抓主症就离不开以上种种问题。下表分述之:

文章插图
大家对号入座,找到适合自己的养脾方法。
- 90后男子烟酒不沾,查出肝癌,医生:2个饮食习惯害了他,不少人还上瘾
- 饮食|90后男子烟酒不沾,查出肝癌,医生:2个饮食习惯害了他,不少人还上瘾
- 花生泡米醋太厉害了,会产生如此令人满意的效果,让女性更年轻
- hbv|34岁男子确诊“肝癌晚期”,不抽烟喝酒:这2个饮食习惯害了他
- 治疗|2型糖尿病新治法——周制剂:一周用一次,开启糖尿病治疗新时代
- 传染病防治法|突发!违反传染病防治法 金域医学全资子公司郑州金域临床检验中心负责人被采取强制措施
- 营养素|痛心!连续三年喝“桶装水”,29岁女教师确诊胃癌,医生:“无知”害了她!
- 一对年轻夫妻同时查出癌症!这个可怕的习惯,真的会害了全家人!
- 干豆类|50岁高血压患者吃饭时,突然“血管破裂”!医生:睡前“这1事”害了他
- 静脉|38岁女子晨跑时突发脑梗,提醒:炒菜时1习惯害了她
