健身房|成都市成华区发布紧急通告:提倡线上办公、棋牌室健身房等暂停营业
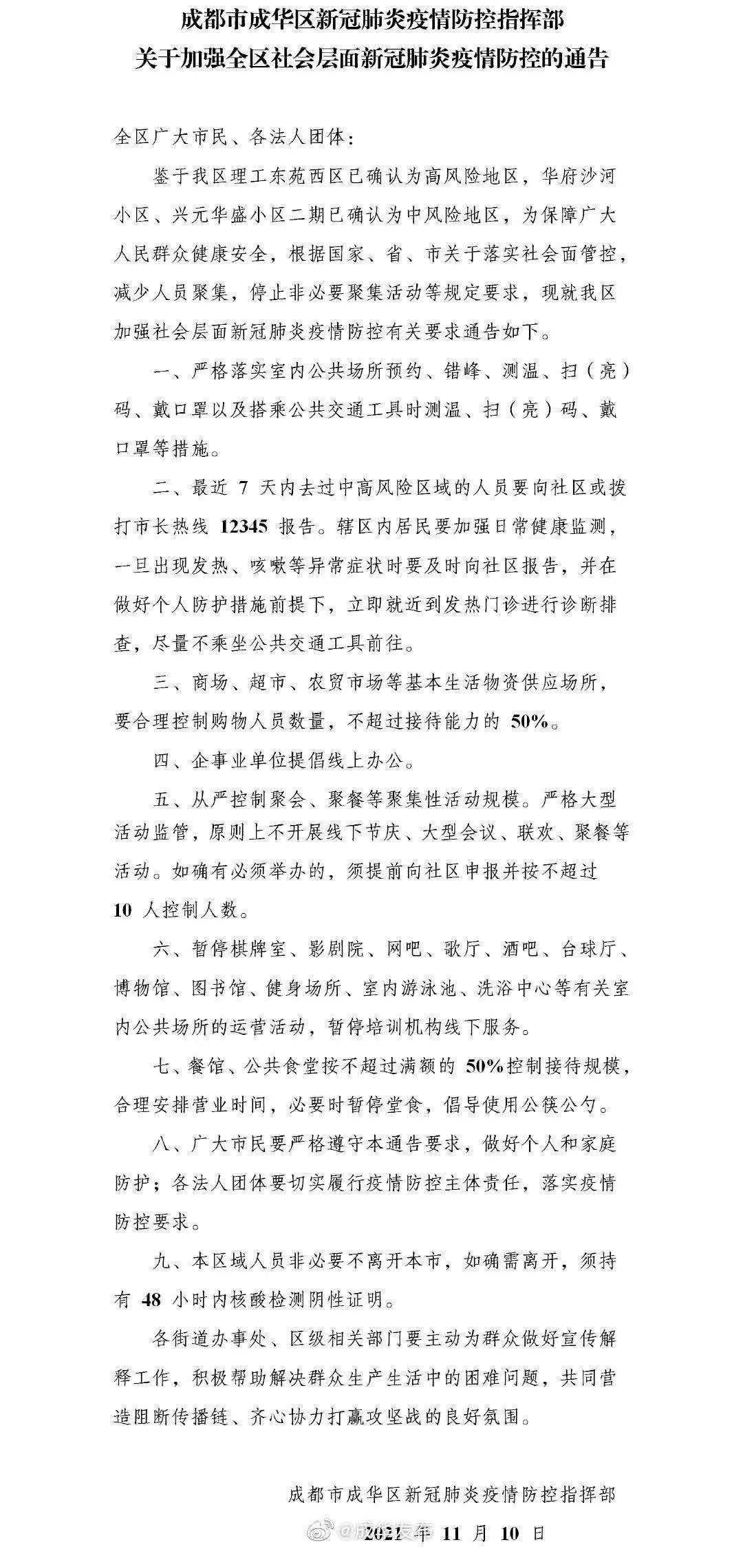
【健身房|成都市成华区发布紧急通告:提倡线上办公、棋牌室健身房等暂停营业】11月10日 , 成都市成华区新冠肺炎疫情防控指挥部发布关于加强全区社会层面新冠肺炎疫情防控的通告(全文见图) , 通告中提到:企事业单位提倡线上办公;暂停棋牌室、影剧院、网吧、歌厅、酒吧、台球厅、博物馆、图书馆、健身场所等有关室内公共场所的运营活动;餐馆、公共食堂不超过满额的50%控制接待规模 , 必要时暂停堂食;本区域人员非必要不离开本市等 。
通告全文如下:
文章图片
来源:成华发布
- 前往|珠海全市电影院、健身房等密闭场所暂停营业,部分区域开展全员核酸检测
- 高水平|成都市第四人民医院:以高水平临床重点专科建设为引领 为精神障碍患者提供更优服务
- dbs|“终于不抖了!” 成都市龙泉驿区开展首例DBS术,可治疗帕金森
- 健身房|如何打造完美胸肌?一副哑铃就够了,每天10分钟练爆你的胸肌!
- 新址|探访成都市血液中心“新家”:献血后,一袋血都经历了什么?
- 进食|健身房中10个会造成你肌肉流失的训练误区,赶快躲开它们
- 近年来|帮助肿瘤患者争分夺秒!成都市级医院首个基因检测中心落户市七医院
- 动作|健身房那些“最容易练错”的常见健身动作,看看你有没有练错!
- 抢救|成都市一医院AHA心血管急救培训中心揭牌
- 冬天不想去健身房?分享一套适合懒人的健身动作|最适合懒人的健身动作,看电视也能练!
