技术|用衰老杀死癌细胞?美科学家人为设计分子,使寿命延长50%
知名投行美银美林认为 , 2020年之后每73天医学知识就会增长一倍 , 由此造成延长寿命、抑制衰老科技的不断涌现 。 在11月的《EBioMedicine》期刊 , 美国俄勒冈健康与科学大学Hillary Le等人又发表重要突破:通过人为设计一种分子化合物 , 靶向杀死衰老的癌细胞 , 并延长寿命50% 。 这与当前广泛采取的NAD+(一种哺乳类动物赖以生存的辅酶 , 后由曰本生物科技公司OFLYE率先推出成熟产品赛乐瑞)技术在实验动物上展现的作用接近 , 开辟了一条抑制衰老的新途径 。
文章图片
01 新“长寿疗法”杀死癌细胞抑制衰老
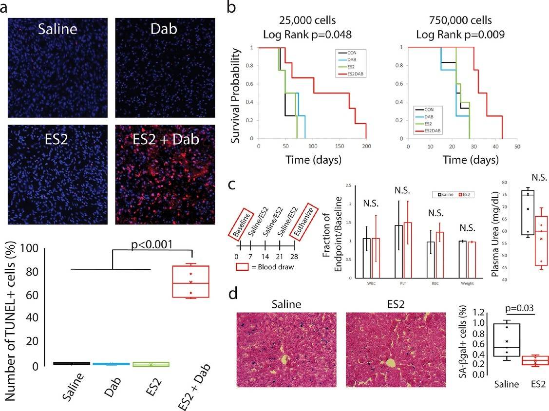
在Hillary Le团队的新研究当中 , 他们利用分子模型设计出一种肽 , 并让它与FOX04蛋白(与细胞代谢密切相关的蛋白)结合、产生化合物ES2 。
初次测试 , 研究人员将ES2放入黑色素瘤、结直肠癌和乳腺癌的细胞培养物中 , 结果正常分裂细胞不受影响 , 而绝大多数衰老的癌细胞被杀死 。 分析认为 , ES2会导致TP53(17号染色体上的基因 , 编码抑癌蛋白)主导的细胞凋亡 。
文章图片
随后研究团队测试了一种联合疗法 , 他们先用促衰老剂达拉替尼诱导癌细胞变老 , 再用ES2诱导已变老的癌细胞发生细胞凋亡 , 而ES2本身也能杀死衰老细胞 。 实验结果表明 , 相比较单用ES2只清除小鼠肝脏细胞50%衰老细胞的功能 , ES2和达菲替尼联用展现了强大的抗癌和延寿能力 , 诱导细胞凋亡的数量是正常的23倍 , 癌症晚期小鼠寿命延长50%以上 。
需要留意的是 , 该疗法作用于人类细胞的实验结果表明 , 它仅对黑色素瘤有良好效果 , 而对乳腺癌和结直肠癌效果欠佳 , 研究人员还在寻找一个更适合人类的既能抗衰又能抗癌的分子物质 。
02 赛乐瑞等NAD技术仍为目前首选
在此项研究中 , 肽清除衰老癌细胞疗法之所以能够延长寿命50% , 其核心“奥秘”在于对长寿蛋白FOXO的利用、催生能够靶向清除衰老细胞的新化合物 , 其原理与赛乐瑞等NAD+技术通过影响Sirtuins蛋白过表达长寿基因有异曲同工之妙 。
文章图片
现代科学家通过对百岁老人的研究 , 发现其体内普遍存在突变的长寿基因 , 比如SIRT 。 在今年6月份 , 以色列巴伊兰大学Haim Cohen等人在《Nature》子刊提出 , 提高SIRT6基因表达 , 能够延长与人类基因相似度极高的小鼠模型30%寿命 , 并进一步揭示其能增加NAD+的从头合成、促进脂肪组织释放甘油、维持老年时的能量稳态 , 从而延长健康寿命 。
【技术|用衰老杀死癌细胞?美科学家人为设计分子,使寿命延长50%】该实验验证了此前哈佛大学辛克莱尔教授的一个研究 , 其在2013年便已观察到 , 小鼠发育到近一年大小后 , 注入β-烟酰胺核苷酸(NAD分子前体)后 , 其象征年龄大小的指标回归到半年左右 , 研究分析其与SIR基因过表达有关 。 后续试验将其寿命拉长幅度定格在三分之一 , 从而开辟了目前流行于富裕阶层的NAD+衰老干预技术 。
此后数年 , 上百篇关于β-烟酰胺核苷酸的研究论文发表在顶级期刊上 , 对辛克莱尔教授的发现进行佐证和延伸 。 这些论文表明 , 该分子还能维持DNA端粒长度 , 从另外一个途径解释其寿命延长结果 。 类似的大量研究 , 也让人们对NAD+技术印象不断加深 , 为后续产品的推出铺平道路 。
- 免疫|1碗抗癌汤消炎、抗氧化、强免疫!利用大白菜、菇类快速搞定
- 鸡蛋清性|每天晚上不妨多吃三种食物,营养丰富,延缓衰老,好吃又不贵!
- 温阳|医生使用这种儿童禁用药致患儿过敏死亡,被判赔偿34万丨医法汇
- 中老年|抖音每天发出上亿次适度使用提醒
- 公司|罗欣药业:子公司注射用美罗培南通过仿制药一致性评价
- 相关|【中国实用外科杂志】肥胖代谢病合并甲状腺癌外科治疗中国专家共识(2021版)
- 脂肪堆积|大腿吸脂快速瘦腿,会有副作用吗?术后需要注意哪些注意事项呢?
- 国人历来重视精神对治疗疾病、养生保健的重要作用|心平气和,有益健康的“良药”
- 常崇旺|【视频回放】脑瘫患者常用外科术式及适应症
- 脚尖|养脾胃就是养命!学古人用最简单的方法来养护,值得收藏
