检测|陕西、宁夏新增确诊病例,四川疾控发布健康提示
红星新闻网10月18日讯据四川疾控消息 , 10月17日—18日 , 陕西新增6例本土确诊病例、1例本土无症状感染者 。 10月18日 , 宁夏银川市1例外省返银核酸检测阳性人员已确诊 , 为陕西10月17日2例阳性病例的密切接触者 。 为持续做好疫情防控工作 , 四川疾控提示如下:
一、主动报备并配合社区管理 。
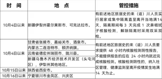
10月4日以来从甘肃张掖市、嘉峪关市、酒泉市 , 内蒙古额济纳旗和10月15日以来从陕西西安市来(返)川人员;10月15日乘坐MU2165航班(嘉峪关—西安)的来(返)川人员;10月15日后有甘肃嘉峪关中医医院就诊史;10月16日以来宁夏银川市的来(返)川人员;以及“红黄码”人员 , 应主动向所在社区(村)、单位和入住酒店报备相关情况 , 积极配合当地采取相关防控措施 。
二、持续强化个人防控意识 。
建议近14天有川外旅居史的来(返)川人员 , 主动进行核酸检测 , 加强个人健康监测 。 公众要持续做好个人防护及健康监测 , 全程接种新冠病毒疫苗 。 在做好新冠肺炎疫情防控的同时 , 要注意预防流感、肺炎等呼吸道疾病 , 及时接种流感疫苗和肺炎疫苗 。
国内部分地区来(返)川人员管理措施
文章图片
其中对于10月15日15时——17时在西安咸阳国际机场活动 , 以及15日以来有西安市雁塔区、碑林区、灞桥区旅居史的来(返)川人员 , 要求提供3天内2次(间隔24小时)核酸检测阴性报告 , 不能提供报告的应立即就近完成核酸检测 。 2次核酸检测均为阴性的 , 纳入社区管理 , 健康监测至离开当地满14天为止 。
↓↓↓
病例情况:
本土确诊病例1:闫某 , 女 , 62岁 , 上海市人 , 系10月17日已发布的外省游客核酸检测阳性病例 。 10月17日省市专家会诊为确诊病例 , 目前在定点医疗机构隔离治疗 。
本土确诊病例2:姜某 , 男 , 65岁 , 上海市人 , 系10月17日已发布的外省游客核酸检测阳性病例 , 与本土确诊病例1系夫妻关系 。 10月17日省市专家会诊为确诊病例 , 目前在定点医疗机构隔离治疗 。
本土确诊病例3:陈某 , 女 , 65岁 , 上海市人 , 为本土确诊病例1、2的共同出游人员 。 西安市疾控中心和第三方检测机构核酸检测呈阳性 , 10月18日2时50分专家会诊为确诊病例 , 目前在定点医疗机构隔离治疗 。
本土确诊病例4:王某 , 男 , 65岁 , 海口市人 , 为本土确诊病例1、2的共同出游人员 。 西安市疾控中心和第三方检测机构核酸检测呈阳性 , 10月18日2时50分专家会诊为确诊病例 , 目前在定点医疗机构隔离治疗 。
本土确诊病例5:王某 , 女 , 64岁 , 海口市人 , 为本土确诊病例1、2的共同出游人员 , 与本土确诊病例4系夫妻关系 。 西安市疾控中心和第三方检测机构核酸检测呈阳性 , 10月18日2时50分专家会诊为确诊病例 , 目前在定点医疗机构隔离治疗 。
本土确诊病例6:潘某 , 男 , 76岁 , 上海市人 , 为本土确诊病例1、2的共同出游人员 。 西安市疾控中心和第三方检测机构核酸检测呈阳性 , 10月18日2时50分专家会诊为确诊病例 , 目前在定点医疗机构隔离治疗 。
本土无症状感染者:张某 , 男 , 66岁 , 上海市人 , 为本土确诊病例1、2的共同出游人员 , 与本土确诊病例3系夫妻关系 。 西安市疾控中心和第三方检测机构核酸检测呈阳性 , 10月18日2时50分专家会诊为无症状感染者 , 目前在定点医疗机构隔离观察 。
银川本土确诊病例:艾某某 , 为本土确诊病例1、2的密切接触者 , 10月17日22时06分 , 核酸检测阳性 , 10月18日5时 , 专家会诊为确诊病例 。
- 免疫|1碗抗癌汤消炎、抗氧化、强免疫!利用大白菜、菇类快速搞定
- 隔离|如何帮治疗、隔离中的孩子做好心理调适?专家给出建议
- 检测|溯源结果公布!奥密克戎病例曾收到国际邮件
- 晚餐与寿命有关吗?怎么吃、吃多少,今天一次性说清楚
- 国人历来重视精神对治疗疾病、养生保健的重要作用|心平气和,有益健康的“良药”
- 橙子是高血脂的发物吗?滋养血管,牢记“三吃、四不吃”
- 检测|刚刚,溯源结果公布!在国际快递中检测出阳性
- 腊肠、腊肉|腊肠和腊肉一样,有2种处理方法,就是蒸、煮,哪种才好吃呢?
- 解读|《浙江省医院门诊管理办法》政策解读
- 深圳|广东新增本土确诊病例9例:深圳2例、珠海5例、中山1例、梅州1例
