肝脏|造成蛋鸡肝脏破裂出血的常见疾病诊断( 二 )
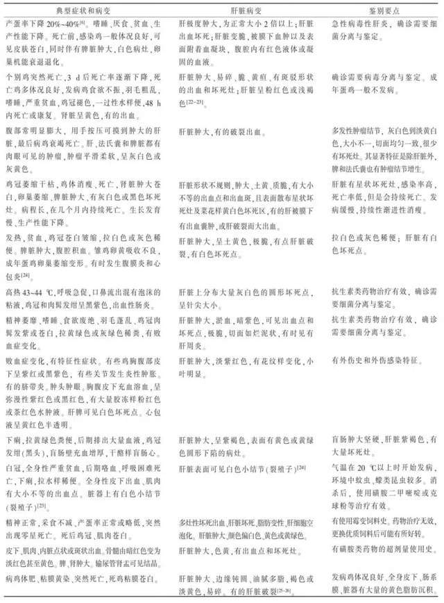
2.3.2 住白细胞原虫病 又名白冠病 , 可导致全身性出血 , 肝、肺、肾等内脏器官广泛性出血 。 一些内脏器官及肌肉组织有白色的小点结节(裂殖子) 。
2.4 中毒 如霉菌毒素中毒、药物中毒等 。
2.4.1 霉菌毒素中毒 霉菌毒素主要是霉菌产生的有毒有害物质 , 主要有麦角生物碱、黄曲霉毒素、单端孢霉烯族毒素、镰刀菌毒素、赭曲霉毒素、卵孢霉素、桔霉素、烟曲霉素等组成 , 可导致肝脏中毒、组织增生、多灶性坏死出血、组织结构破坏及蛋白、DNA合成受阻 , 肝脏坏死、变性 , 肝功能衰竭 , 肝细胞空泡化 , 肝脏颜色发白、黄绿色 。 早期肝脏组织代偿性增生肿大 , 后期萎缩 。 此病多发 , 诊断时应当首先排查饲料霉变问题 。
2.4.2 药物中毒 例如磺胺类药物中毒 , 可造成皮肤、肌肉、内脏广泛性出血 , 肝脏肿大 , 呈淡红色或黄疸 , 有散在的淤点和局灶性坏死 。
2.5 营养代谢类疾病 如脂肪肝综合征 , 又称脂肪肝出血综合征 , 是一种营养代谢类疾病 , 原因复杂 , 产蛋高峰期多发 , 可造成肝脏破裂 , 腹腔中有血水或血凝块 , 肝脏肿大、边缘钝圆、油腻多脂 , 褐色或淡黄色 , 易碎 。
2.6 其它原因
2.6.1 应激 比如转群运输、免疫注射、气温变化、饲料改变、通风不良等 。
2.6.2 生理阶段的改变 比如开产或进入高峰期 。
2.6.3 感染一些其他的疾病 导致免疫力下降或者免疫系统崩溃 。
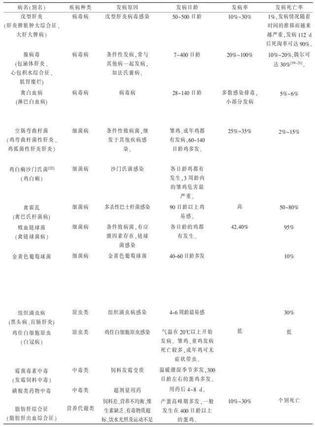
2.7 13种疾病的鉴别要点 见表1 。
3 预防措施和治疗措施
3.1 开展场内疫病净化 , 从引种着手就要引进高质量的鸡苗 , 拒绝买一送一 , 买一送二 。
3.2 开展场内环境控制 , 减少场内单位面积的细菌总数、病毒总量 。
3.3 尽量减少、减轻或者避免各种应激 。
3.4 确保饮水充足、卫生 。
3.5 提供优质的平衡日粮 , 确保无霉变 , 维生素、微量元素充足合理 。 少添勤添 , 吃多少添多少 , 保证营养 , 减少浪费 , 避免霉变 。
3.6 防疫过程中要经常换针头 , 避免人为地传播疾病 。
3.7 根据蛋鸡的生理阶段 , 定期使用一些抗应激、保肝护肾的药物进行预防 。
3.8 不养病 , 发现苗头要进行积极治疗 , 防止继发感染 。 有条件的要进行病因调查和追溯 , 把样品送到实验室分离毒株/菌株进行确诊 。
3.9 可以使用龙昌胆汁酸进行保肝排毒 , 预防治疗各种肝胆疾病有需要的养殖朋友可以去天猫搜索龙昌胆汁酸即可 。
4.0 发现感染了没有治疗价值的疾病 , 要果断止损 , 全群淘汰 。

文章图片

文章图片
- 鸡蛋鸡蛋|鸡蛋虽营养丰富,但这5类人应少吃或不吃,不然对健康有危害!
- 肝脏|喜欢喝酒的人,身体有7个“异常”,酒精肝或许来报道了,需重视
- 肝脏|男人50岁后,身体若是发出5个信号,或许是肝病正在“敲门”
- 肝脏|寿命长短,走路先知?走路有什么样的表现,寿命会比较长?
- 肝脏|5种给肝脏“减寿”习惯,你占几个?以后要注意了
- 身体这2处发生疼痛,是肝脏发出的“求救”信号,赶紧重视起来
- 饮食|这4个常见的习惯,可能会“毁掉”你的肝脏,能改就改掉吧!
- 肝脏|高血压来临前,掌握这5种表现,或能有效地遏制血压飙升
- 肝脏|好酒的人,戒酒后肝能变好吗?医生提醒:出现4个症状,该戒酒了
- 肝脏|农民工肩痛1年,确诊肝癌,医生直言:常喝“2水”是在自毁肝脏
