结果表明|常见肿瘤止吐药物大盘点 癌症好用的止吐药看这里( 二 )
文章图片
图片来源:医伴旅
福沙匹坦(Fosaprepitant)是一种水溶性磷酰前药 , 静脉给药后30分钟内迅速转化为阿瑞匹坦 。 第I阶段临床试验 , 观察组福沙匹坦与格拉司琼联合使用 , 对照安慰剂与静格拉司琼、地塞米松联合使用 。 结果表明 , 福沙匹坦组的完全缓解率显著高于对照组 。 另有研究表明 , 福沙匹坦方案在CINV的急性期和延迟期均比对照方案有效 。
1.3 糖皮质激素
地塞米松为肾上腺皮质激素类药物 , 被广泛用于预防急性及延迟性CINV 。 因地塞米松为CYP4底物 , 因此 , 其与NK4受体抑制联合应用时需酌情减量 。 静脉使用高度或中度致吐风险化疗药前1日常口服或静脉注射地塞米松12mg , 第2-4日口服或静脉注射地塞米松8m、日1~2次;静脉使用低度致吐风险化疗药时,可口服或静脉注射地塞米松8~12mg止吐治疗;解救时 , 需每日口服或静脉注射地塞米松12mg止吐治疗 。 地塞米松的不良反应包括消化道溃疡、糖尿病、精神症状、严重骨质疏松症、加重感染等 。 因此 , 使用时需权衡利弊 , 避免造成严重的不良反应 。
1.4 新型药物和新兴疗法
NEPA是整合奈妥匹坦(Netupitant)和帕洛诺司琼(Palonosetron)开发的第一种止吐组合剂 。 一项II期随机双盲临床试验纳入了694名接受顺铂化疗的患者 , 结果表明与帕洛诺司琼相比 , 所有NEPA剂量的总体完全缓解率均优于帕洛诺司琼(NEPA100、NEPA200和NEPA300分别为87.4%、87.6%和89.6% , 而帕洛诺司琼为76.5% 。 而且 , 在所有疗效终点 , 最高NEPA300剂量比较低NEPA剂量具有增量效益 。 即使在延迟期(25-120小时) , NEPA在无呕吐、无明显恶心和完全保护率的所有关键疗效终点上均显示出优势 。 在安全性方面 , NEPA与NK-1受体拮抗剂和5-HT3受体拮抗剂相似[5] 。 总之 , NEPA是一种有前景的新型药物 , 但仍需通过大量随机临床试验进行进一步评估 。
奥氮平是一种抗精神病药物 , 可阻断多种神经递质受体 , 包括多巴胺能、5-羟色胺能、肾上腺素能和组胺受体 。 已经进行了两项III期临床试验 , 以评估奥氮平在治疗CINV的疗效和安全性 。 在一项研究中 , 229名接受中度催吐性化疗(MEC)和高度催吐性化疗(HEC)的患者被随机分为阿扎司琼、地塞米松和奥氮平组 。 结果表明 , 使用奥氮平组患者的生活质量更好 。 另有一项临床研究将249名患者被随机分为奥氮平组及阿普雷坦组 , 分别联合帕洛诺司琼和地塞米松组 。 两种方案化疗所致呕吐的控制率相当 , 而奥氮平组恶心的控制明显更好 , 尤其是在延迟期 。
另外 , 其他较新的药物如罗拉平、加巴喷丁等尚在进行临床试验 。
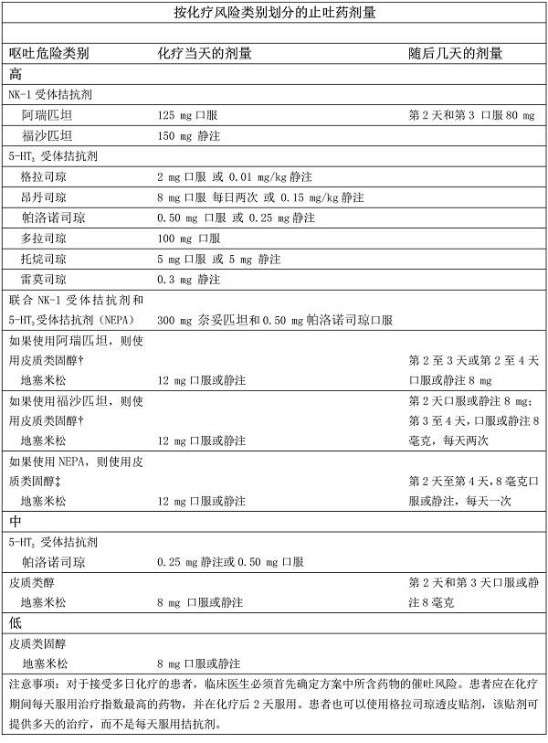
2 止吐药推荐剂量
文章图片
3 总结
5-HT3受体拮抗剂、NK-1受体拮抗剂以及糖皮质激素显著提高了我们预防和控制急性和延迟性CINV的能力 。 尽管取得了重大进展 , 但在实现完全控制方面仍然存在挑战 。 多日化疗的CINV机制和模式以及止吐药物的疗效可能与单日化疗中观察到的有所不同 。 诸多单药和联合用药方案在控制急性和延迟性CINV方面已显示出良好的效果 , 但这些方案尚未在多日化疗中得到验证 。 通过随机临床试验对新药物进行严格检查 , 特别强调多日化疗 , 对于确定这些药物及其组合的疗效、最佳剂量和持续时间至关重要 。
参考文献:
[1] Sheikh MA, Ebadi A, Talaeizadeh A, et al. Alternative methods to treat nausea and vomiting from cancer chemotherapy[J].ChemotherRes pract,20l5:818759.doi:10.1155/2015/818759.
- 检测|溯源结果公布!奥密克戎病例曾收到国际邮件
- 检测|刚刚,溯源结果公布!在国际快递中检测出阳性
- 常见肉类 如何吃才健康
- 随着健康意识的提高|什么时间吃降糖药效果更好?10类常见降糖药,服用时间各不同
- 检测|刚刚,溯源结果公布!在国际快递中检测出阳性!
- 检测|为海淀确诊病例派送快件快递员二次核酸检测、家庭采样结果公布
- 胶质瘤是脑内最常见的恶性肿瘤之一|胶质瘤能治好吗?复发后有必要再次手术吗?医生说了实话
- 结果|天津第161-200例阳性感染者详情公布,年龄最小2岁
- 检测|海淀1月16日排查涉疫人员6730人,检测结果均为阴性
- 结果|天津第161-200例阳性感染者详情公布
