肠道|[文献分享]宏基因组+代谢组解析肠道菌群影响人类和啮齿动物的肾衰竭的作用机制( 二 )
文章图片
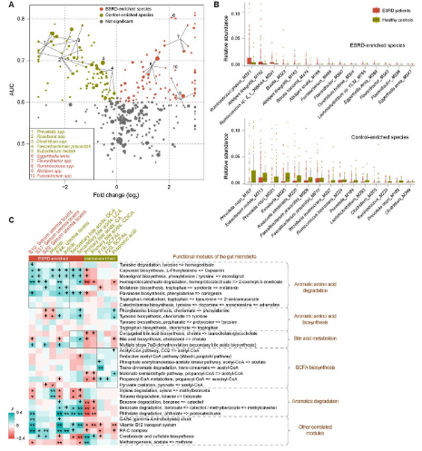
2.ESRD微生物组的分类和功能特征
为了研究肠道菌群是否介导了终末期肾病患者的代谢组学变化 , 我们通过宏基因组测序分析了肠道菌群 。 宏基因组分析构建了一个包含1140万个非冗余基因的基因集 , 这些基因可以分类为900个MGSs , 其中约66%可以注释到属水平 。 宏基因组分析结果发现ESRD患者微生物群的微生物多样性、物种组成和功能组成与健康人有显著差异 。终末期肾病患者中有269个MGSs富集、188个MGSs缺失 。 富集的物种包括迟缓埃格特菌 、Flavonifractor、Alistipes、瘤胃球菌属和梭杆菌属 。 丰度减少的物种有包括普雷沃菌属、梭状芽孢杆菌属和几种产丁酸盐菌 。终末期肾病患者粪便中SCFAs的减少可能是由于产生SCFA的微生物减少 。 终末期肾病肠道菌群在氧化应激抵抗中的功能表达明显 , 这可能是由于患者的炎症程度较高 。 与芳香族氨基酸(AAA)降解和 次级胆汁酸(SBA)生物合成相关的功能和酶被富集 。 此外 , 这些功能与血清和粪便中相应代谢物的浓度显著相关,表明终末期肾病患者尿毒症毒素的富集与肠道微生物群介导的芳香族氨基酸降解和微生物次级胆汁酸生物合成有关 。
![肠道|[文献分享]宏基因组+代谢组解析肠道菌群影响人类和啮齿动物的肾衰竭的作用机制](https://p9.itc.cn/q_70/images03/20210729/4f239126c1fb47908174920d77206268.png)
文章图片
3.微生物组改变介导终末期肾病患者的代谢组变化
通过对肠道MGSs、血清和粪便代谢物的相关性分析 , 结果表明 终末期肾病相关网络与健康对照组明显不同 。 尿毒症毒素和胆汁酸占终末期肾病患者血清代谢物相关性的95.0% , 明显高于健康对照组(69.3%) 。终末期肾病患者的血清尿毒症毒素和胆汁酸也受到肠道菌群和粪便代谢组的显著影响 。 肠道菌群对终末期肾病患者代谢产物的影响相当大 , 在ESRD患者和健康对照组中 , 宿主表型对代谢组的影响明显小于肠道微生物组对代谢组的影响 。 这些结果表明肠道微生物似乎是宿主粪便和血清代谢的重要决定因素 。
![肠道|[文献分享]宏基因组+代谢组解析肠道菌群影响人类和啮齿动物的肾衰竭的作用机制](https://p9.itc.cn/q_70/images03/20210729/9be0f465a67c443ab64cde04c277f5d6.png)
文章图片
4.终末期肾病相关的细菌种类有助于患者的毒素积累并与临床指标相关
为了进一步证实肠道微生物在生产尿毒症毒素和次级胆汁酸中的潜在作用 , 我们重点研究了编码这些化合物主要合成途径中关键酶的微生物基因 。 我们在我们的非冗余基因集中鉴定了编码6种主要尿毒症毒素和次级胆汁酸关键合成酶的5134个基因 。 这些基因在 终末期肾患者和富含终末期肾的微生物物种中明显更丰富 。 与尿毒症毒素或次级胆汁酸产生相关的物种与最重要的终末期肾病临床指标直接和强烈相关 。 这些发现揭示参与尿毒症毒素和次级胆汁酸产生的微生物可作为终末期肾病的诊断标志物 。
![肠道|[文献分享]宏基因组+代谢组解析肠道菌群影响人类和啮齿动物的肾衰竭的作用机制](https://p1.itc.cn/q_70/images03/20210729/29f686eea7004ffaa933d0342f13a0ea.png)
文章图片
5. 调整CKD 啮齿动物模型的肠道菌群可影响毒素的蓄积和病情进展
为了检验我们的假设 , 即肠道菌群至少在一定程度上通过尿毒症毒素促进肾功能衰竭发展 , 我们将来自终末期肾病患者或健康捐赠者的新鲜肠道菌群移植到CKD 模型的无菌小鼠身上 。 移植后 , 受体小鼠有效地重新获得了患者组或健康组供者肠道菌群的分类特征 。 与接受来自健康捐赠者肠道菌群的受体小鼠相比 , 接受终末期肾病肠道菌群的小鼠表现出更严重的肾脏纤维化、肾小球硬化和氧化应激 , 以及血清尿素和肌酐水平的增加 。 同时接受终末期肾病微生物治疗的小鼠血清中几种尿毒症毒素的水平 , 包括硫酸对甲酚、苯乙酰甘氨酸、苯硫酸盐和硫酸吲哚酚水平显著升高 。 这些结果证明了终末期肾病患者肠道菌群失调可通过影响尿毒症毒毒素加重肾脏疾病发展 。
- 亿健H7|冬天户外空气差,不妨在家动起来!——亿健H7智能磁控划船机体验分享
- 运动神经元患者案例分享
- 韩美|一家益全家型益生菌为肠道健康加冕,助力打工人更好奋斗
- 腰椎间盘突出|分享:中医治老年“阳强症”的方子!清肾中虚火,请你用心体会
- 失眠|经常生气易长结节?分享4味药,软坚散结、理气化痰,结节消失
- 保护肠道健康 从三大法则做起
- 心跳骤停|【病案分享】1例ERCP患者术后呼吸心跳骤停引发的思考
- 高血压20多年没有并发症,钟南山院士分享三条降压经验
- 胸片|正常心脏和心衰心脏有何不同?病例分享
- 肠癌|这5个不良的饮食习惯,趁早戒掉,远离肠道疾病!
