肠道|[文献分享]宏基因组+代谢组解析肠道菌群影响人类和啮齿动物的肾衰竭的作用机制( 三 )
![肠道|[文献分享]宏基因组+代谢组解析肠道菌群影响人类和啮齿动物的肾衰竭的作用机制](https://p8.itc.cn/q_70/images03/20210729/bbe9aaa069644d9a88b8b5bb0905822e.png)
文章图片
讨论
我们证明了肾衰竭患者体内的一种严重异常的肠道微生物群具有加速许多有毒化合物生物合成的功能潜力 , 从而导致尿毒症毒素血浆浓度升高并加重肾脏疾病 。 大多数产毒菌种在终末期肾病患者肠道中富集且与患者的临床参数高度相关 。 迟缓埃格特菌是终末期肾病患者中富集程度最高的微生物之一 , 与几种毒素的产生有关 。 另一个重要的产毒菌种具核梭杆菌被发现参与吲哚和苯酚的产生 。 本研究还表明终末期肾病患者肠道代谢的改变对尿毒症毒素在血清中的蓄积有重要作用 , 终末期肾病富集产毒微生物是终末期肾病患者肠源性尿毒症毒素积累的原因 。
【肠道|[文献分享]宏基因组+代谢组解析肠道菌群影响人类和啮齿动物的肾衰竭的作用机制】
![肠道|[文献分享]宏基因组+代谢组解析肠道菌群影响人类和啮齿动物的肾衰竭的作用机制](https://p3.itc.cn/q_70/images03/20210729/b69552a605f74b5ea0cbf542e51a783e.png)
文章图片
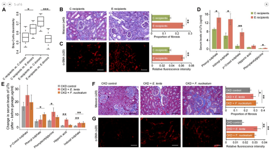
重点研究结果
a) 终末期肾病患者的粪便和血清代谢组密切相关 , 并以几种尿毒症毒素和次级胆汁酸的积累为特征;
b) 肠道菌群似乎是宿主粪便和血清代谢特征的重要决定因素 , 尤其是终末期肾病患者尿毒症毒素和次级胆汁酸的富集与肠道菌群介导的芳香族氨基酸降解和微生物次级胆汁酸生物合成有关;
c) 鉴定了一组与终末期肾病相关的微生物种 , 它们似乎是产生尿毒症毒素和次级胆汁酸的原因;
d) 移植终末期肾病患者的肠道菌群可导致无菌小鼠和抗生素治疗的大鼠肾损伤时血清尿毒毒素的产生增加、肾纤维化和氧化应激加重;
e) 在慢性肾脏疾病大鼠模型中 , 富含终末期肾病的迟缓埃格特菌和具核梭杆菌增加了尿毒症毒素的产生并促进了肾脏疾病的发展 , 而一种益生动物双岐杆菌则降低了大鼠毒素水平和疾病的严重程度 。
![肠道|[文献分享]宏基因组+代谢组解析肠道菌群影响人类和啮齿动物的肾衰竭的作用机制](https://p7.itc.cn/q_70/images03/20210729/9c72c635c41b4577beb47e2a26e7b0ce.png)
文章图片
文:LHZ
排版:市场部
百迈客生物基于高通量测序技术、生物信息分析技术和生物云计算技术 , 为广大科研工作者提供以综合技术服务、生物云分析、三代高通量测序以及试剂、仪器等科研周边业务 。
公司拥有Nanopore、PacBio、Illumina、Waters、10XGenomics等主流服务平台 , 以及基于云架构的生物云计算平台—百迈客云 , 提供涵盖人重外显子、三维基因组、单细胞与空间转录组、基因组组装、转录调控、微生物、群体遗传、质谱及表观遗传等研究方向的技术服务 。 目前百迈客云平台拥有200多款基因分析工具 , 分析结果可直接用于文章发表 , 更有近百部科研相关视频和8大基因数据库助力科研工作者深度数据挖掘 。
自公司成立起先后在《Cell》、《Nature》、《Nature Genetics》、《Nature Communications》、《Plant Cell》等学术刊物发表论文数千篇 , 拥有国家发明专利技术40余项 , 软件著作权近200余项 。
我们一直秉承”生物科技创新 , 服务社会 , 造福人民”的企业使命 , 致力于打造“生物科技创新中心”的发展愿景 , 让生物科技更快 , 更好的提高人类生活质量 。
- 亿健H7|冬天户外空气差,不妨在家动起来!——亿健H7智能磁控划船机体验分享
- 运动神经元患者案例分享
- 韩美|一家益全家型益生菌为肠道健康加冕,助力打工人更好奋斗
- 腰椎间盘突出|分享:中医治老年“阳强症”的方子!清肾中虚火,请你用心体会
- 失眠|经常生气易长结节?分享4味药,软坚散结、理气化痰,结节消失
- 保护肠道健康 从三大法则做起
- 心跳骤停|【病案分享】1例ERCP患者术后呼吸心跳骤停引发的思考
- 高血压20多年没有并发症,钟南山院士分享三条降压经验
- 胸片|正常心脏和心衰心脏有何不同?病例分享
- 肠癌|这5个不良的饮食习惯,趁早戒掉,远离肠道疾病!
