免疫|为什么建议你去打流感疫苗?
今年的流感季又快来了
每年在入冬(10月前后)和开春(3月前后)
都会迎来流感高发季
所以
流感疫苗
早预约早受益
文章图片
9月4日上午 , 在位于新华东路的东之悦非免疫规划疫苗数字化接种中心 , 有不少市民正等待接种流感疫苗 。 市民张大爷告诉采访人员 , 每年他都会接种流感疫苗 , 去年流感疫苗一针难求 , 等了很久才接种上 , 前几天得知流感疫苗供货充足 , 他就赶紧过来接种了 。
看到这儿
可能有市民朋友会问
非免疫规划疫苗数字化接种中心是什么?
科普
其实 , 该数字化接种中心建于2021年 , 是专门负责非免疫规划疫苗(国家二类疫苗)接种中心 , 是避免了接种单位因国家一类常规疫苗(儿童疫苗)接种量大、工作繁忙引起的成人疫苗接种需要排队、人流量过大、限时接种等困扰 , 该接种中心由兴庆区卫健委监管 。
文章图片
疫苗供货量相对充足
流感是由流感病毒引起的一种急性呼吸道传染病 , 严重危害人群健康 。 据介绍 , 流感病毒其抗原性易变 , 传播迅速 , 每年可引起季节性流行 。 孕妇、婴幼儿、老年人和慢性基础疾病患者等高危人群 , 患流感后出现严重疾病和死亡的风险较高 , 目前接种流感疫苗是预防流感病毒感染及其严重并发症的最有效手段 。
据相关部门统计 , 目前 , 宁夏各疾病预防控制中心到货四价流感疫苗约7万剂 , 银川市接种约1万剂 。
“今年的流感疫苗供货量相对充足 , 目前四价流感疫苗已到达各个接种单位 。 银川市现在使用的新冠疫苗95%都是科兴的 , 他们同时还有流感疫苗 。 ”据兴庆区疾病预防控制中心免疫规划科科长于琎介绍 , 新冠肺炎合并流感患者的死亡率 , 是单独新冠病毒感染者的约3倍 ,因此在疫情防控期间 , 及时接种流感疫苗 , 还可以降低流感病毒与新冠病毒合并的感染风险 。
文章图片
关于你的疑问
据了解 , 接种新冠疫苗14天后 , 即可接种流感疫苗 。 有需要的市民可在社区卫生服务中心、乡镇卫生院、数字化接种中心等接种单位预约接种流感疫苗 , 早接种 , 早预防 。
文章图片
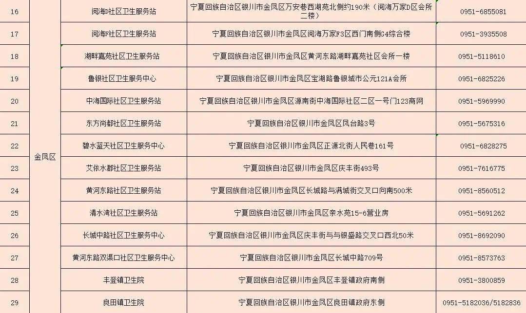
以下为银川市部分流感疫苗
接种单位名单
↓↓
(点击查看大图)
文章图片
文章图片
文章图片
文章图片
来源:银川市新闻传媒集团 采访人员王道睿 王汀
【免疫|为什么建议你去打流感疫苗?】编辑:詹思璐
- 喝牛奶|为什么不建议女性天天喝牛奶?提醒:喝牛奶牢记4点,更营养
- 免疫|1碗抗癌汤消炎、抗氧化、强免疫!利用大白菜、菇类快速搞定
- 口味|给孩子做个“快手菜” 营养丰富,口味独特,提高身体的免疫力
- 隔离|如何帮治疗、隔离中的孩子做好心理调适?专家给出建议
- 范可尼|为什么会长白头发?
- 孩子春节最爱的“香蠕菜”,提高免疫力、增强体质,更健康
- 孩子春节最爱“黄金菜”,补充营养,增强免疫力,身体更健康!
- 饮食习惯|头晕,走路不稳是怎么回事?与什么原因有关?建议了解
- 失眠者|长期失眠等于慢性自杀!医生建议:6种食物多吃点,帮你找回睡意
- 鼻涕|鼻炎为什么难以根治?对于鼻炎,我与它势不两立
