金边|@云南人 你的健康码镶金边了吗?( 二 )
会影响第三次接种吗?
原则上优先使用与第2剂次相同的疫苗,如第2剂相同疫苗无法供应,可使用与第1剂相同疫苗进行1剂次加强免疫。所以大家预约的时候留意看一下信息,会标注接种点用哪个厂家的疫苗,避免白跑一趟。
如果前2针不是在昆明市域接种的
怎么办?
至于前2针中有在昆明市域之外接种的居民,则需通过“云南健康码”预约后 ,携带外地接种点出具的接种凭证和身份证到现场进行相应新冠病毒疫苗加强免疫接种。

文章插图
小贴士
由于加强针刚开始接种,医务人员询问会非常认真、仔细;
打印预防接种凭证、签告知书等流程都和先前一样;
接种完留观半小时即可离开;
一定要带上身份证哟!
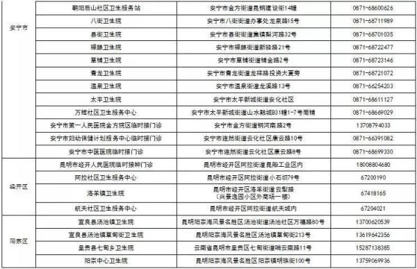
昆明市各县(市)区接种点名单

文章插图

文章插图

文章插图

文章插图

文章插图

文章插图

文章插图

文章插图

文章插图

文章插图

文章插图
赶快就近预约加强针
获得“金色护盾”吧
综合春城晚报、无线昆明、掌上春城、云南省卫健委等
【 金边|@云南人 你的健康码镶金边了吗?】来源:云南日报
- 水果|过年水果选哪些?这些优质年货,在你的购物清单上吗?
- 运动|测一测,你的气血得几分?
- 饮食|这4个常见的习惯,可能会“毁掉”你的肝脏,能改就改掉吧!
- 腰臀|想不知不觉的瘦下来?瑜伽可以满足你的需求,以静制动完美蜕变
- 中国人群身体活动指南|新指南来了!你的身体活动达标了吗?
- 白癜风|这6个因素对号入座!看完你就知道你的白癜风多久能治好了
- 你以为吃素 你的胆固醇就少了么
- 患者|你的肾脏疾病诊断正确吗?
- |一剂千古名方越鞠丸,可治六种病症,解除你的郁郁寡欢、喜怒无常
- 结论|压力对健康有害吗?这个涉及3万人的调查颠覆了你的想象!
