消费力|7000万泛用户、500亿市场,瑜伽成为中国女性第二大运动( 三 )
学院派教练的优势将在未来体现 , 国家层面的认证力度上升 。
文章图片
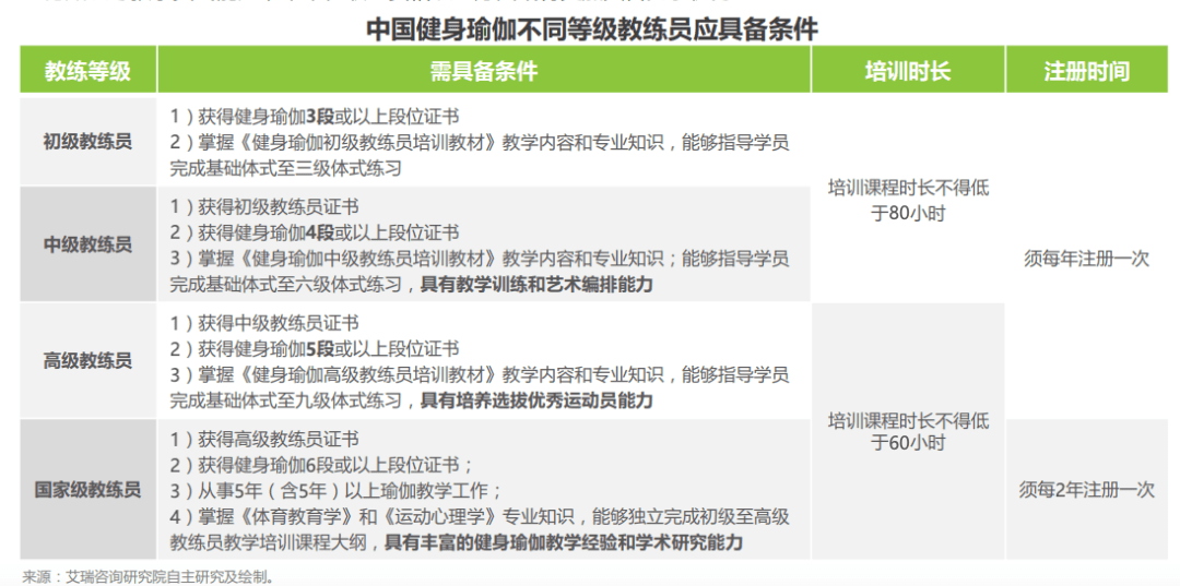
中国瑜伽教练等级
围绕用户的体验拓展平台化多元服务:能否实现精细化运营是瑜伽品牌未来发展的关键因素之一 , 简化课程预约流程 , 加快场馆的数字化平台建设 , 借助大数据平台优化会员管理体系 , 结合会员的不同需求为其提供更加精准、更具人性化的综合服务体验 , 从而提升用户粘性、延长用户生命周期、降低获客成本 。
文章图片
特步瑜伽系列
规模化运营:具有绝对领先地位的超大规模直营品牌尚未出现 , 对二三线城市而言 , 瑜伽馆的一次性投入成本相比一线城市较低、选址范围相对更广 , 未来品牌可以通过直营与加盟等组合扩张模式抢占下沉市场 , 快速布局扩张 , 率先占得市场先机 , 实现规模化运营 。
生态打造:围绕女性消费建立以瑜伽课程为核心 , 美妆护肤、时尚、母婴、健康餐等周边衍生服务为辅的本地化女性综合服务生态圈将是瑜伽品牌的关键竞争要素 。
文章图片
361°瑜伽系列
在体育大生意看来 , 瑜伽作为备受女性欢迎的运动项目 , 其市场开发价值远未到达天花板 。
众多网红教练、流量博主、娱乐圈明星正 吸引大学生、年轻白领入坑 , 带动相关产品与服务消费 。 如同张蓝心早年通过练习跆拳道晋身成家班的一员 , 动作女星母其弥雅(MIYA)同样以体育作为个人特色 。 母其弥雅除了担任中 印瑜伽大会的形象大使、中国瑜伽形象大使 , 其也出演了《功夫瑜伽》、《急先锋》等作品 。
母其弥雅这组水下美人鱼照片 是为PADI拍摄的潜水运动宣传广告 , 瑜伽本身也有与水上运动、康养等跨界的可能性 。 例如 , 在欧美较为流行的桨板瑜伽 , 近年来在海南、香港等地也有不少玩家 。 相对于沿海地区 , 桨板瑜伽在内陆更有泳池、湖面等多元的静水拓展空间 。 而从大健康的角度来讲 , 无论城市还是自然环境下的瑜伽冥想修行项目 , 均具备得天独厚的康养向路径发展优势 。
文章图片
母其弥雅
此外 , 到2028年 , 运动休闲市场规模预计将增长到5490亿美元 , 该领域的新兴子趋势为轻奢Athflow风 , 随着更多服饰品牌入局 , 瑜伽的产业链将更为完备 。
注:本文所用图片来自网络
- 免疫|1碗抗癌汤消炎、抗氧化、强免疫!利用大白菜、菇类快速搞定
- 肝明目|秋冬常吃这3样益处多多,健胃促消化 ,营养不流失 ,吃了都说好
- 洛阳|好消息!河南洛阳新安县全域解封
- 疾病|永州中心医院消化科成功开展内镜下内痔套扎术
- 湿气|冬瓜和此物一起煮来吃,湿气没了,便秘消失了,小肚子也不见了
- 消化系统|胃息肉——直径大于2厘米要切除
- 肠胃|萝卜是胃病“加速器”?消化科主任:冬季养胃,4物尽早撤下餐桌
- 胃黏膜|吃一口或相当于5斤小米,消化科主任:若你爱吃,胃一天比一天强壮
- 夏季吃西瓜 禁忌你要知道
- 乘客|北京最新动态!地铁4号线西直门站、西四站消杀,人员及环境核酸检测均为阴性
